الانتقال إلى المحتوى
View in the app

A better way to browse. Learn more.

مجموعة مستخدمي أوراكل العربية

A full-screen app on your home screen with push notifications, badges and more.

To install this app on iOS and iPadOS
  1. Tap the Share icon in Safari
  2. Scroll the menu and tap Add to Home Screen.
  3. Tap Add in the top-right corner.
To install this app on Android
  1. Tap the 3-dot menu (⋮) in the top-right corner of the browser.
  2. Tap Add to Home screen or Install app.
  3. Confirm by tapping Install.

مشروع نظام بنكي متكامل

Featured Replies

بتاريخ:

الاخوة اعضاء منتديات أوراكل

تحية طيبة وبعد

نقوم بتحليل وتصميم نظام بنكي يتناول جميع العمليات والحركات داخل البنوك على اساس العمل كما يكون في تحيل وهندسة البرمجيات نرجو من الاعضاء المهتمين وضع الافكارو التصورات التي يروها مناسبة لهذا الغرض مع الشكر الجزيل

زسأقوم بوضع مراحل المشروع أولا باول مع الشرح الوافي لها

وشكرا جزيلاً لكم

للتواصل

[email protected]

فلسطين

  • بعد 2 أسابيع...
بتاريخ:

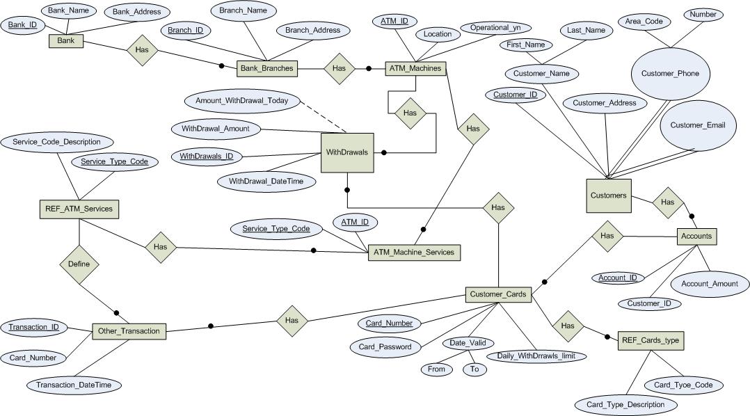
هذا جزء من
ERD
لمكينات السحب الألي للبنزك

post-14-1118312080_thumb.jpg

  • بعد 4 شهور...
بتاريخ:

جزاكم الله خير
نرجو سرعة اكمال ER
للجزء الخاص بالعمليات المصرفية من(توفير-قروض-فوائد-ائتمان-حساب جارى)
وشكرا. . . .

بتاريخ:

assalamou alaykoume,
I am very interessted to this project ,do you want complete the ER please
thanks..
Abdellah

  • بعد 1 شهر...
بتاريخ:

شكرا على البداية اتمنى اكمال ال ER لو سمحتو

بتاريخ:

شكرا على الموضوع الرائع
اتمنى اكمال ال ER

  • بعد 3 شهور...
بتاريخ:

شكرا علي ER بس لو تكمل جميلك وتكمل الموضوع زي ما وعدتنا

  • بعد 4 سنة...
بتاريخ:

السلام عليكم
هو الموضوع جميل جدااااااا لو ممكن بقى المساعدة فى er لانظمة البنك
لعمل مشروع تخرج عن نظام قاعدة البيانات داخل البنك لاى نظام داخل البنك مش مهم كل الانظمة بس ارجو المساعدة ضرورى

تم تعديل بواسطة كريم كيمو2000

  • بعد 7 سنة...
بتاريخ:

لو سمحتو بدي ال usecase وال activity لمصرف تسليف شعبي او عقاري

انضم إلى المناقشة

يمكنك المشاركة الآن والتسجيل لاحقاً. إذا كان لديك حساب, سجل دخولك الآن لتقوم بالمشاركة من خلال حسابك.

زائر
أضف رد على هذا الموضوع...

برجاء الإنتباه

بإستخدامك للموقع فأنت تتعهد بالموافقة على هذه البنود: سياسة الخصوصية

Account

Navigation

البحث

إعداد إشعارات المتصفح الفورية

Chrome (Android)
  1. Tap the lock icon next to the address bar.
  2. Tap Permissions → Notifications.
  3. Adjust your preference.
Chrome (Desktop)
  1. Click the padlock icon in the address bar.
  2. Select Site settings.
  3. Find Notifications and adjust your preference.