الانتقال إلى المحتوى
View in the app

A better way to browse. Learn more.

مجموعة مستخدمي أوراكل العربية

A full-screen app on your home screen with push notifications, badges and more.

To install this app on iOS and iPadOS
  1. Tap the Share icon in Safari
  2. Scroll the menu and tap Add to Home Screen.
  3. Tap Add in the top-right corner.
To install this app on Android
  1. Tap the 3-dot menu (⋮) in the top-right corner of the browser.
  2. Tap Add to Home screen or Install app.
  3. Confirm by tapping Install.

ابي مساعدة ضروري عندي واجب تسليمه يوم السبت

Featured Replies

بتاريخ:

السلام عليكم ورحمه الله وبركاته ..

الله يسعدك كل شخص يساعدني ويوفقه ويفرج همه 

عندي واجب اني اعمل dfd ومستوى صفر ومستوى واحد ..لنظام مدرسه وليا اسبوعين وطلعت في الرسمه دي مقسمه 

الاولى مخطط النظام 

وثانيه رسمه مستوى صفر 

ومستوى واحد ثالث رسمه 

 

الله يسعدكم رسمتي صح ولا لا .. الدكتور يقول ثاني رسمه لازم يكون فيه ارتباط بينهم وماعرفت اعملها واخر يوم لتسليم السبت 

وضروري اعملها على الجهاز من شان ارسليها ايميل ..

 

وصف نظام المدرسة :

 

مدرسه لمرحلة ثانويه لديها نظام خاص بالمدرسين والموظفين بحيث يتم حفظ جميع البيانات العامة للمدرسين والموظفين من حيث (الاسم الرباعي ,رقم الجوال ,السكن ) 

وأيضا بيانات خاصه بالطلاب بحيث يستطيع المشرف والمدير حفظ جميع البيانات للطلاب من حيث 

(الاسم الرباعي ,تاريخ الميلاد,نوع الهويه "إقامه -هوية وطنية ", السجل المدني ,رقم الجوال ,رقم تلفون المنزل ,عنوان المنزل ,تخصص "أدبي ,علمي ,عام " ,حضور الطلاب ))

 

وكذلك لديهم بيانات المواد الدراسية بحيث يتم حفظ جميع بيانات الكتب وحصر العدد من خلالها والنقص أيضا .

 

post-168184-0-22207600-1493238159_thumb.jpg

بتاريخ:

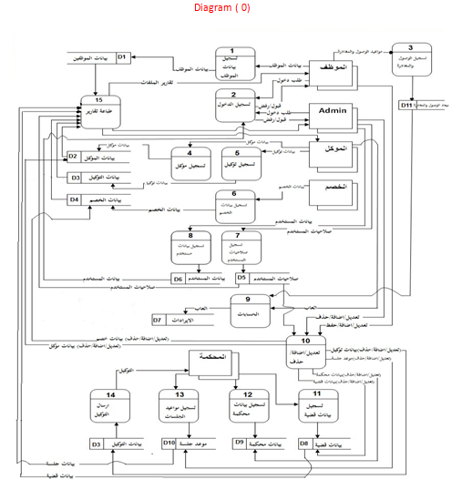
يمكن الاستفادة من هذا المخطط لنظام محاماة 

post-155813-0-58525800-1493256556_thumb.png

بتاريخ:

درجرام 0

post-155813-0-01818600-1493256771_thumb.png

بتاريخ:

دة تحليل النظام كامل

ا1لمشروع.part1.rar

بتاريخ:
  • كاتب الموضوع

شكرآ على الرد أخي أحمد جعلها الله في ميزان حسناتك ...

 

أتمنى الباقيه يفيدوني في معلوماتهم حول رسمتي اذا صح او لا وجزاكم الله ألف خير ..

بتاريخ:
  • كاتب الموضوع

مخطط السياق + مستوى صفر +مستوى واحد 

 

هل هوا صح ولا لا 

post-168184-0-49964600-1493332708_thumb.jpg

تم تعديل بواسطة Noonah11

بتاريخ:

ابعت البيانات الي  من خلالها تم التحليل  علشان نقدر نساعدك 

بتاريخ:
  • كاتب الموضوع

ان شاء الله راح ارسلها .. شكرا لتعاونكم 

انضم إلى المناقشة

يمكنك المشاركة الآن والتسجيل لاحقاً. إذا كان لديك حساب, سجل دخولك الآن لتقوم بالمشاركة من خلال حسابك.

زائر
أضف رد على هذا الموضوع...

برجاء الإنتباه

بإستخدامك للموقع فأنت تتعهد بالموافقة على هذه البنود: سياسة الخصوصية

Account

Navigation

البحث

إعداد إشعارات المتصفح الفورية

Chrome (Android)
  1. Tap the lock icon next to the address bar.
  2. Tap Permissions → Notifications.
  3. Adjust your preference.
Chrome (Desktop)
  1. Click the padlock icon in the address bar.
  2. Select Site settings.
  3. Find Notifications and adjust your preference.