الانتقال إلى المحتوى
View in the app

A better way to browse. Learn more.

مجموعة مستخدمي أوراكل العربية

A full-screen app on your home screen with push notifications, badges and more.

To install this app on iOS and iPadOS
  1. Tap the Share icon in Safari
  2. Scroll the menu and tap Add to Home Screen.
  3. Tap Add in the top-right corner.
To install this app on Android
  1. Tap the 3-dot menu (⋮) in the top-right corner of the browser.
  2. Tap Add to Home screen or Install app.
  3. Confirm by tapping Install.

أريد توضيح بخصوص العلاقة بين الطبيب والموعد والمريض

Featured Replies

بتاريخ:

السلام عليكم ورحمة الله وبركاتة. وكل عام والجميع بخير

 

الموضوع . وهو تحليل نظام استقبال في عيادة.

بصراحة يوجد العديد من المواضيع المتعلقة بهذا الموضوع في هذا المنتدي . لكن اريد توضيح بسيط من اصحاب الخبرة

 

أولا : اريد أن اعرف كينونات هذا النظام

ناثيا: علي مااعتقد سوف يكون هناك ربط بين كينونة الطبيب والموعد والمريض

ثالثا: اذا كان هذا الربط صحيح . سوف يكون للطبيب اكثر من موعد . وفي نفس الموعد سوف يكون هناك اكثر من طبيب, وهنا سوف ينتج عندي كينونة جديده اسمها مواعيد الطبيب

التي سوف يكون فيها اسم الطبيب وايام العمل

 

المشكلة عندي هنا:

لما يريد المريض حجز موعد سوف يحجز موعد وفقا لطبيب معين ويوم معين . يعني سوف يتم الحجز عن طريق الكينونة التي ظهرت عندنا من العلاقة بين الطبيب والموعد

 

بمعني اخر لما اجي ارسم ERD المفروض ان لاوجود لكينونة مواعيد الطبيب , لان هذه الكينونة ظهرت ناتج عن علاقة بين الطبيب والموعد.

وهذه الكينونة أنا احتاجها لحجز الموعد للمريض.

فهنا كيف يكون رسم الERD بهده الطريقه

 

أنا اسف اذا كان لم اعرف كيف ايصال المعلومه للأعضاء . ولكن خلاصة الموضوع . اريد معرفة الكينونات الاساسية في هذه العيادة وطريقة ربط هذه الكينونات مع بعضها

 

والله ولي التوفيق . وشكرا لكم جميعا

بتاريخ:

السلام عليكم ورحمة الله 

 

الكينونات الأساسية هي 

الطبيب 

المريض 

الحجز للكشف الطبي 

 

 

بيانات الطبيب 

رقم الطبيب وهو مفتاح الجدولpk  - الاسم - التخصص - العنوان - الهاتف + بيانات اخرى مرتبطه بالطبيب 

 

بيانات المريض 

رقم المريض وهو مفتاح الجدول pk - اسم المريض - تاريخ الميلاد - العنوان - الهاتف + بيانات اخري مرتبطه بالمريض 

 

بيانات الحجز 

رقم الحجز وهو مفتاح الجدول pk

تاريخ ووقت الحجز 

رقم المريض وهو مفتاح اجنبي fk مع جدول المريض 

رقم الطبيب وهو مفتاح اجنبي fk مع جدول الطبيب 

رقم الموظف المسجل للحجز وهو مفتاح اجنبي fk مع جدول الموظفين

- تاريخ الكشف المطلوب 

- وقت بدء الكشف الطبي المتوقع للمريض  

- وقت انتهاء الكشف الطبي المتوقع للمريض

- وقت الحضور الفعلي للكشف الطبي 

- وقت الإنتهاء الفعلي للكشف الطبي 

 

 

 بيانات مواعيد عمل الطبيب 

- رقم الطبيب 

- تاريخ اليوم 

- وردية العمل ( صباحي - مسائي - ) 

 

إجراء التحقق من وجود مواعيد متاحة لكشوف جديدة للطبيب تكون من خلال البرنامج المستخدم وباستخدام بيانات جداول ( الطبيب - الحجوزات - مواعيد العمل ) 

 

يمكنك الإطلاع على مشاركات سابقة بالمنتدى منها  

 

http://www.araboug.org/ib/index.php?showtopic=27224

 

 

doctors_practice_dezign.gif

  • بعد 2 أسابيع...
بتاريخ:
  • كاتب الموضوع

شكراً اخي الكريم أمجد . دائماً متالق

ربي يعطيك الصحة.

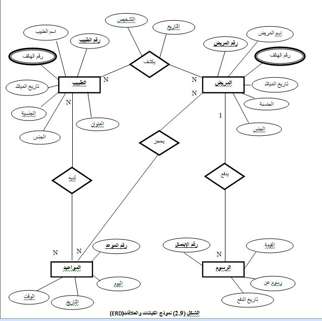
معليش اخي أمجد عندي رسمة ERD

اريد منك التعليق عليها هل هي صحيحة أو لا

وشكراً

post-159694-0-45766400-1466550013_thumb.jpg

بتاريخ:

السلام عليكم ورحمة الله 

 

اذا كان من ضمن متطلبات النظام "لا يوجد كشف للمريض بدون اجراء حجز موعد مسبق " 

 

فيتم تعديل الرسم لحذف جدول بيانات الكشف ودمجها مع جدول الحجز  

 

يتم استبدال اسم جدول "المواعيد" الى "حجز مواعيد الكشف" 

رقم الموعد هو رقم الحجز 

 

العلاقة بين المريض والطبيب من نوع many to many 

ويتم انشاء جدول وسيط بين الجدولين ( حجز مواعيد الكشف ) ويكون كل علاقة هي من نوع one to many 

 

اي ان العلاقة الاولي بين 

بيانات المريض والحجز one to many 

اي ان المريض يمكن ان يقوم بعملية حجز واحدة أو أكثر 

لا يمكن اجراء حجز بدون وجود مريض

 

ايضا العلاقة الثانية

بين الطبيب وبيانات الحجز

اي ان الطبيب يمكن ان يقوم بإجراء كشف واحد أو أكثر

اجراء الحجز لا يتم بدون تحديد رقم طبيب

 

جدول الرسوم

يمكن اضافة 

حقل ... رمز نوع الخدمة ... 

على ان يتم انشاء جدول مستقل يحتوى رموز الخدمات الخدمه وقيمة كل خدمة

مثل ( كشف طبيب استشاري 100 - كشف طبيب عام 50  - تحاليل طبية حسب النوع  30-.... - .... ) 

بتاريخ:
  • كاتب الموضوع

السلام عليكم استاذ امجد.

 

شكرا وبارك الله فيك علي التوضيح . ان شالله في ميزان حسناتك

 

عندي استفسار لو سمحت.

 

لما ياتي المريض يريد ان يحجز موعد في العيادة

موظف الاستقبال سوف يقول للمريض يوجد لدينا الدكتور فلان وفلان وايامهن كذا وكذا

فهنا سوف تكون فيه علاقة بين الطبيب والموعد , قبل ما تتم عملية الحجز للمريض

يعني علي ما اعتقد انه في علاقة بين الطبيب وموعد الطبيب

علي ضوء هذا سوف يتم حجز الموعد للمريض

 

بس بصراحة ماني عارف كيف يكون شكل العلاقة بالرسم ERD

بتاريخ:

السلام عليكم ورحمة الله 

 

شاشة تسجيل الحجز لإجراء كشف طبي 

تتعامل مع 

- جدول بيانات الحجوزات ( وتحتوي على بيانات الحجوزات السابقة  مع الطبيب المختار ) 

- جدول بيانات مواعيد عمل الطبيب وورديات العمل ( فترة صباحية أو فترة مسائية أو العمل خلال ايام العطلات )  ( ومنها يتم معرفة المواعيد التي يمكن للطبيب اجراء كشف طبي للمريض ) 

اي ان الهدف من جدول مواعيد عمل الطبيب هو جدول استرشادي فقط ولا يتم الإحتفاظ فيه ببيانات مواعيد الحجوزات

 

يتم عمل اجراءات تحقق لبيانات الحجز داخل البرنامج بمعلومية بيانات الجداول السابقة وبمعلومية بيانات الحجز المدخلة والمطلوبه 

- معرفة الاوقات المتاحة للطبيب ( يوم معين ووقت محدد )  .

- من المفترض ان هناك وقت محدد لكل كشف طبي مثلا 15 دقيقه او 30 دقيقه يتم اخذه في الاعتبار حسب نوعيه الكشف المطلوب وتخصص الطبيب 

- عند تحقق شروط الحجز المطلوب يتم تسجيل بيانات الحجز الجديد في جدول الحجوزات وتشمل ( رقم الحجز - تاريخ الحجز - رقم الموظف القائم بالحجز - حالة الحجز ( ساري - ملغي - ... )  - رقم الطبيب المعالج - تاريخ اليوم المحدد للكشف - وقت المحدد للكشف (ساعة - دقيقه ) .

بتاريخ:
  • كاتب الموضوع

بارك الله فيك اخي الكريم أمجد . ان شاء الله في ميزان حسناتك.

انضم إلى المناقشة

يمكنك المشاركة الآن والتسجيل لاحقاً. إذا كان لديك حساب, سجل دخولك الآن لتقوم بالمشاركة من خلال حسابك.

زائر
أضف رد على هذا الموضوع...

برجاء الإنتباه

بإستخدامك للموقع فأنت تتعهد بالموافقة على هذه البنود: سياسة الخصوصية

Account

Navigation

البحث

إعداد إشعارات المتصفح الفورية

Chrome (Android)
  1. Tap the lock icon next to the address bar.
  2. Tap Permissions → Notifications.
  3. Adjust your preference.
Chrome (Desktop)
  1. Click the padlock icon in the address bar.
  2. Select Site settings.
  3. Find Notifications and adjust your preference.