الانتقال إلى المحتوى
View in the app

A better way to browse. Learn more.

مجموعة مستخدمي أوراكل العربية

A full-screen app on your home screen with push notifications, badges and more.

To install this app on iOS and iPadOS
  1. Tap the Share icon in Safari
  2. Scroll the menu and tap Add to Home Screen.
  3. Tap Add in the top-right corner.
To install this app on Android
  1. Tap the 3-dot menu (⋮) in the top-right corner of the browser.
  2. Tap Add to Home screen or Install app.
  3. Confirm by tapping Install.

اريد مساعدتكم ف تحليل موقع ثانوية ..

Featured Replies

بتاريخ:

السلآم عليكم ..

صراحة جدا استفدت من مواضيعكم بهذا الموقع .. وشدني اسجل فيه وهذه اول مشاركة لي

اشكر جهودكم فيه والقائميين عليه :) ..

 

اتمنى مساعدتكم لي ..

مشروعي هو عمل موقع الكتروني لثانوية بنات ..

وانا صراحة جدا مبتدئه ف التحليل وضايعه >_< !

كييييف احلل فيه !!! 

ممم وكمان ف سؤال التحليل تبع الموقع يختلف عن تحليل النظام ولانفسه ؟

 

يالييييييت تفيدوني بالتحليل للموقع من البداية :( 

 

 

 

 

بتاريخ:

اختي الكريمه نصيحه دائما رح تفيدك في التحليل 

بالرغم انها مو طريقه علميه لكن تفيد كثير ومجربه 

 

نزلي برامج من النت ديمو وجمعي افكار منها رح تساعدك وتقربك من انجازك مسروعك 

اذا ما ساعدك اقتراحي ارجعي علقي على الموضوع رح نفيدك ان شاء الله 

بتاريخ:
  • كاتب الموضوع

شكرا اخووي ع نصيحتك ..

لكني حاولت ..

لسى مبتدئه واتمنى احد يفيدني هنا 

بتاريخ:

السلام عليكم ورحمة الله 

 

 

 

 

مشروعي هو عمل موقع الكتروني لثانوية بنات

 

هل المطلوب عمل موقع أو تحليل موقع ؟

 

بداية يجب تحديد الهدف من المشروع أو النظام أو الموقع المطلوب 

 

اكتب عن افكارك حول المشروع أو النظام المطلوب 

 

ماهي الاجراءات المطلوبه للتعامل معها من خلال الموقع المقترح ؟ 

 

ما هي مكونات والخدمات المطلوبه من  الموقع المقترح ؟ 

 

بشكل عام ممكن اقتراح الاتي 

 

- سيوجد نظام داخلي يوفر بيانات عن الطالبات  منها 

- تسجيل بيانات الأساسية  للمدارس 

- تسجيل البيانات الأساسية للطالبات 

- تسجيل بيانات المدرسات 

- تسجيل بيانات المواد الدراسية 

- تسجيل المواد الدراسية لكل مرحلة دراسية

- بيانات التسجيل للطالبات في المراحل الدراسية

- بيانات درجات الطالبات في المواد الدراسية 

- ... بيانات اخرى متعددة 

 

بالنسبة للموقع 

ما الهدف منه ؟

- هل متابعة انشطة الطالبات مع المدرسات 

- هل متابعة اولياء الأمور لدرجات والحالات الدراسية للطالبات من درجات وتقييم 

 

أي موقع سيتطلب 

- تسجيل بيانات المستخدم والحصول على كلمة مرور 

- توفير خدمات الكترونية 

- الصفحات المرتبطه بنوعية الخدمة المطلوبه ( استخدام طلب  - استعلامات  ) 

- ...

 

رجاء عرض ما هو المطلوب من مشروعك ... حتى يمكن المساعدة 

بتاريخ:
  • كاتب الموضوع

المطلوب هو تحليل موقع ! 

وذلك لتسهيل الاجراءات الخاصه بالثانوية  جعلها الكترونيه ..

المكونات كما ذكرتها تقريباً بالاضافة الى اقسام اخرى كً .. الجداول , والنتائج .. الارشيف .. سجل زوار .. انشطة وفعاليات 

 

الهدف من الموقع 

متابعة انشطه الطالبات .. رفع نتائجهم ودرجاتهم .. ومواعيد تهمهم .. ايضاً جدول حصصهم

اعلانات واخبار تخص الثانوية والمعلمات .. ندوات وما الى ذلك  تكون بشكل مبسط ..

 

اتمنى المساعدة ف ذلك ولكم جزيل الشكر مقدما :) 

بتاريخ:

السلام عليكم ورحمة الله 

 

معظم الخدمات  والأنشطة المطلوب اضافاتها للموقع  ستكون مرتبطة بجداول مختلفة للبيانات 

ويتم تسجيل البيانات في هذه الجداول من خلال  الأنظمة التطبيقية الداخلية  للمدرسة مثل 

- بيانات شؤون الطلاب والتي تشمل 

( بيانات الغياب - جدول الحصص الدراسية - بيانات اللجان وأرقام الجلوس - النتائج ) 

ويتم الإستعلام عن هذه البيانات من خلال الموقع من خلال محددات بحث معينة يدخلها المستخدم 

او ولي أمر الطالب مثل رقم الطالب وكلمة المرور ليستعلم عن بيانات الطالب المختلفة 

 

يوجد اقسام اخرى مثل 

- اخبار المدرسة  : يحتاج الى اضافة الصور والمواضيع بشكل سريع ومبسط 

- مكتبة الفيديو  التعليمية:

- القبول والتسجيل 

- النشاط الطلابي 

- الإرشاد الطلابي 

- رسائل الزوار 

 

يوجد ملف مرفق يحتوى افكار عن محتويات الموقع المدرسي 

 

يمكن المساعدة في تحديد الجداول المطلوبه حسب الأنشطة المطلوب إضافتها بالموقع 

 

https://www.youtube.com/watch?v=lo395flYejs

مواصفات موقع الكتروني لإدارة المدارس.doc

بتاريخ:
  • كاتب الموضوع

اشكرك جدا ..

 

طيب لما نرسم مخططات DFD والمستويات .. نعمل عن الموقع وصفحات الموقع برضو ؟

ولا بس نحلل ونرسم عن الجداول ..

اقصد مثلا لما بنسوي مدير الموقع . وكيف انه يتحكم بالصفحات والرسائل والزوار الخ ..

 ؟؟؟ 

اذا امكن اريد نموذج عن المخطط الخاص بالموقع 

بتاريخ:
  • كاتب الموضوع

ولو نموذج رسم بسيط عشان ابدا عليه  :(  :(  :(  :(

بتاريخ:

السلام عليكم ورحمة الله 

 

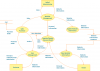
يمكن اعداد رسمة ال DFD  على مستوى الموقع ككل 

ثم يتم اعداد مستويات تفصيلية على مستوى كل قسم أو نشاط 

 

أو

إعداد رسم مستقل   context diagram and DFD على مستوى كل قسم او نشاط 

ثم يتم تفسيمه الى مستويات تفصيلية 

 

توجد مشاركات بالمنتدى عن طريقة إعداد رسمة ال DFD 

 

اعداد رسومات ال DFD

شرح  لل Data Flow Diagram 

ملف فلاش تعليمى لكيفية إعداد رسم ال DFD

 

 

مرفق امثلة للطريقتين 

 

 

 

 

 

 

 

Online-store-dfd.png

website_school_dfd.jpg

school-management-system-dfd.jpg

بتاريخ:
  • كاتب الموضوع

السلام عليكم ورحمة الله 

 

يمكن اعداد رسمة ال DFD  على مستوى الموقع ككل 

ثم يتم اعداد مستويات تفصيلية على مستوى كل قسم أو نشاط 

 

أو

إعداد رسم مستقل   context diagram and DFD على مستوى كل قسم او نشاط 

ثم يتم تفسيمه الى مستويات تفصيلية 

 

توجد مشاركات بالمنتدى عن طريقة إعداد رسمة ال DFD 

 

اعداد رسومات ال DFD

 

شرح  لل Data Flow Diagram 

 

ملف فلاش تعليمى لكيفية إعداد رسم ال DFD

 

 

مرفق امثلة للطريقتين 

 

 

 

جزاك الله الف خير ..

وشكرا كثثير :) 

بتاريخ:

جزاك الله خير مهندس أمجد على المعلومات القيمة .. وبارك الله فيك..

 

ونامل منكي وضع ما توصلتي إليه لكي يتم الإستفادة وإفادة الغير,,

 

 

مووفقه..

بتاريخ:

جزاك الله خير اخي امجد كفيت ووفيت وان وجد الماء بطل التيمم ما ابقيت شيئ للاضافة
تحياتي لكم
اخوكم ...

انضم إلى المناقشة

يمكنك المشاركة الآن والتسجيل لاحقاً. إذا كان لديك حساب, سجل دخولك الآن لتقوم بالمشاركة من خلال حسابك.

زائر
أضف رد على هذا الموضوع...

برجاء الإنتباه

بإستخدامك للموقع فأنت تتعهد بالموافقة على هذه البنود: سياسة الخصوصية

Account

Navigation

البحث

إعداد إشعارات المتصفح الفورية

Chrome (Android)
  1. Tap the lock icon next to the address bar.
  2. Tap Permissions → Notifications.
  3. Adjust your preference.
Chrome (Desktop)
  1. Click the padlock icon in the address bar.
  2. Select Site settings.
  3. Find Notifications and adjust your preference.