الانتقال إلى المحتوى
View in the app

A better way to browse. Learn more.

مجموعة مستخدمي أوراكل العربية

A full-screen app on your home screen with push notifications, badges and more.

To install this app on iOS and iPadOS
  1. Tap the Share icon in Safari
  2. Scroll the menu and tap Add to Home Screen.
  3. Tap Add in the top-right corner.
To install this app on Android
  1. Tap the 3-dot menu (⋮) in the top-right corner of the browser.
  2. Tap Add to Home screen or Install app.
  3. Confirm by tapping Install.

محتاج مساعدتكم في تحليل نظام كنترول

Featured Replies

بتاريخ:

 

السلام عليكم ورحمة الله وبركاته

شباب محتاج مساعدتكم  في مشروع تخرج وهو تصميم نظام كونترول وبعد التحليل حصلت على المعلومات التالية

الكنترول يتكون من:

عدة اقسام  وكل قسم يتكون من شعبتين ذكور +اناث  والقسم يحتوي علي اكثر من طالب والطالب لايدرس الا في قسم واحد

القسم له اكثر من شعبه والشعبة لاكثر من قسم  والشعبه لاطثر من طالب والطالب يدرس في شعبة واحدة

المادة لاكثر من قسم والطالب يدرس اكثر من مادة

والفصل يدرس اكثر من مادة والمادة

والمستوى فية اكثر من فصل والفصل لاكثر من مستوى 

عمل الكنترول يبداء بادخال اسماء الطلاب حسب الجنس والقسم والمستوى  وتوزيع الطلاب على اللجان الاختباريه

ادخال درجات اعمال الفصل  ---وادخال درجة نهاية الفصل  طبعا الدراسه مدتها عامان وفي كل عام فصلين دراسيين

ادخال حالات الطالب (غياب –حرمان –عكس درجاتالمواد التي حصل عليها الطالب الراسب –جمع الدرجات النتيجه العامة - المراجعه)

درجات الترفيع والرأفة  النتيجة النهائيه اعتمادها واعلانها ويتم نسخها في ثلاث نسخ اصول وحفظها في cd

 

 

اهداف النظام الجديد

توزيع الطلاب على اللجان الاختباريه تلقائيا

يقوم بعملية الترفيع والرافه بشكل تلقائي وعلى حسب الدرجات التي يحددها مدير النظام

يعرض بيان نتيجة الطالب بشكل تفصيلي في جميع الفصول وكل فصل علي حده

فرز حالات الطالب (ناجح – مكمل –غائب-راسب-محروم-معيد)وفرز حسب المعدل

الاطلاع على حالات الطالب للاعوام السابقة

تحليل النتيجه العامة

لا يسمح بالدخول من قبل الاشخاص الاخرين الا حسب الصلاحيات لكل مستخدم

النتيجه النهائيه فير قابلة للتعديل وان تم التعديل عليها تبقى هناك النسخة الاصلية قبل التعديل ويمكن الاطلاع عليها متى ما اراد مدير النظام

عرض نتائج فرديه لكل طالب وفي كل فصل على حدة واظهارها في صفحه واحدة ومرتبه حسب الفصل والمستوى

 

 

مدخلات النظام

كشوف اسماء الطلاب حسب الاسم والجنس والقسم والمستوى

كشوفات درجات اعمال نهاية الفصل

كشوفات الغائبين والمحرومين من الامتحانات

نتائج المعيدين للاعوام السابقه للمواد التي نجح فيها والتي رسب فيها

 

مخرجات النظام

كشوفات توزيع اللجان الامتحانية

كشف النتيجه العامة مع كشف الدرجات مع اعمال الفصل

كشف النتيجه العامة بعد المراجعة والترفيع ثلاث نسخ

تحليل النتيجه العامة

فرز حالات الطالب (ناجح – مكمل –غائب-راسب-محروم-معيد)

عرض بيانات  حالة للطالب بشكل تفصيلي

كشوفات المنقولين للمستوى اللاحق للناجحين والمكملين بمادتين فاقل

كشف الضور –كشف اعمال الفصل قابل للاضافة

كشف جماعي للطلاب الكملين مميز بمواد الاكمال

نتائج فرديه لكل طالب من الطلاب المكملين

انا قمت بمحاولة استخراج جداول وربط العلاقات في الملف الي رفعته لكم اتمنى مساعدتكم في التعديل او الاضافة على الجداول والحقول

محتاج همتكم معاي

 

بتاريخ:
  • كاتب الموضوع

post-157115-0-94432300-1453555488_thumb.jpg

بتاريخ:
  • كاتب الموضوع

لوسمحتم شباب ليش محد بيرد رجائا الموضوع مهم كثير اذا سمحتم ساعدوني

بتاريخ:

السلام عليكم ورحمة الله 

 

 

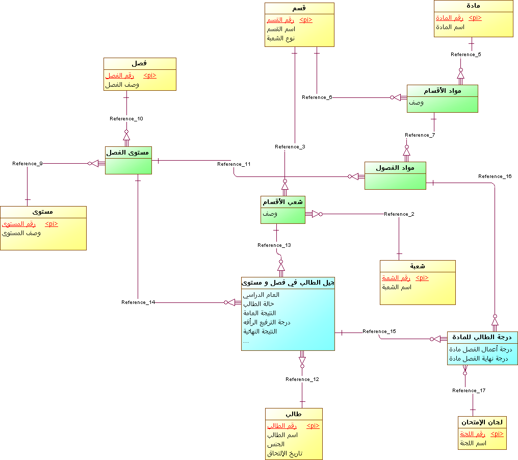
اقتراح للرسم حسب ما فهمته من  المتطلبات المذكورة 

مرفق رسمتين 

PDM

ERD

 

 

 

control_pdm.png

control_erd.png

بتاريخ:
  • كاتب الموضوع

 استاذي القدير Amgad  لك مني جزيل الشكر والتقدير على تفاعلك  لك

 

ولاكن استاذي عندي سؤال بسيط

 

 

هل يمكنني ان ادرج بعض الجداول في حقول وجعلها حقول من نوع محرك بحث مثل جدول الفصول هو من اربعه فصول فقط هل يمكن ان اضعه في حقل من نوع محرك بحث  وجدول المستويات بما انها اربعه مستويات فقط

وجدول الشعب بما انها نوعين فقط اناث وذكور هل يمكن ان تلغى ويتم انشاء استعلام يفي بالغرض ويقوم بفرز الطلاب حسب الجنس والقسم والمستوى والفصل لغرض نقل كل طالب الى القسم الذي يناسبه

مثل الطلاب في قسم البرمجة المستوى الاول الفصل الاول نوعين اناث وذكور  يقوم هذا الاستعلام بفرز الطلاب حسب الجنس اذا كانو ذكور يتم نقلهم الى كشف طلاب مستوى اول برمجة ذكور واذا كانو اناث يتم نقلهم الى كشف  طلاب مستوى اول برمجة اناث

اما اذا كان هناك اقسام تحتوي عل طلاب من الجنسين في نفس القاعة الدراسية يتم نقلهم الى لى كشف  باسم هذا القسم ذكور واناث الن يكون هذا اسهل وسيقلل من عدد الجداول في قاعدة البيانات   هل ما قلته في رايي مناسب ام انه سيسبب مشاكل

 

 

وانا ارفقتلكم مجموعه من النماذج المستخدمه في المعهد هل العمل الذي قمت به سيحقق هذا الشكل من النماذج والمخرجات ام عندكم رأي اخر

بتاريخ:
  • كاتب الموضوع

وهذا احد النماذج

post-157115-0-01925100-1453746959_thumb.jpg

بتاريخ:

السلام عليكم ورحمة الله

 

يمكن استبعاد الثلاثة جداول الفصول والمستوى والشعبة والتعامل معهم بأرقام ثابته داخل البرامج 

ولكن 

من وجهة نظر التحليل والتصميم على مستوى قاعدة البيانات يجب تمثيل العلاقات كاملة بين الجداول وذلك للمحافظة على مبدأ تكامل وتجانس البيانات 

بمعنى اخر يمكن التعامل مع بيانات الجداول مباشرة من خلال اوامر ال sql  من حيث عمليات الإضافة والتعديل والالغاء للبيانات وهنا يجب تحقيق شرط التجانس والتكامل والترابط بين بيانات الجداول 

 

------------------

لو تم استبعاد الجداول الثلاثة فيجب المحافظة على تواجد الأعمدة الممثلة لها في الجداول الأخرى كما هي ( لانها من الممكن ان تكون جزء من مكونات مفتاح الجداول ) .

 

-----------------

 

بالنسبة لمكونات التقرير " كشف مراجعة النتيجة النهائية للمادة "

ستجدها محققه في الرسم السابق في جدول " درجة الطالب في المادة " 

ولكن اضف عليه اعمدة اخرى ( العام الدراسي ويضاف الى مفتاح الجدول - الدرجة قبل المراجعه - الدرجة بعد المراجعه - نوع الخطأ - ملاحظات - رقم الموظف المراجع وهذا يكون مفتاح اجنبي FK  مع جدول الموظف  ) 

بتاريخ:
  • كاتب الموضوع

شكرا استاذي

ولكن الن يكون ادخال البيانات صعب شويه وفيه لخبطة ولا ايه رايك

انضم إلى المناقشة

يمكنك المشاركة الآن والتسجيل لاحقاً. إذا كان لديك حساب, سجل دخولك الآن لتقوم بالمشاركة من خلال حسابك.

زائر
أضف رد على هذا الموضوع...

برجاء الإنتباه

بإستخدامك للموقع فأنت تتعهد بالموافقة على هذه البنود: سياسة الخصوصية

Account

Navigation

البحث

إعداد إشعارات المتصفح الفورية

Chrome (Android)
  1. Tap the lock icon next to the address bar.
  2. Tap Permissions → Notifications.
  3. Adjust your preference.
Chrome (Desktop)
  1. Click the padlock icon in the address bar.
  2. Select Site settings.
  3. Find Notifications and adjust your preference.