الانتقال إلى المحتوى
View in the app

A better way to browse. Learn more.

مجموعة مستخدمي أوراكل العربية

A full-screen app on your home screen with push notifications, badges and more.

To install this app on iOS and iPadOS
  1. Tap the Share icon in Safari
  2. Scroll the menu and tap Add to Home Screen.
  3. Tap Add in the top-right corner.
To install this app on Android
  1. Tap the 3-dot menu (⋮) in the top-right corner of the browser.
  2. Tap Add to Home screen or Install app.
  3. Confirm by tapping Install.

محتاج مساعدتكم ضروري ببرنامج مستشفى

Featured Replies

بتاريخ:

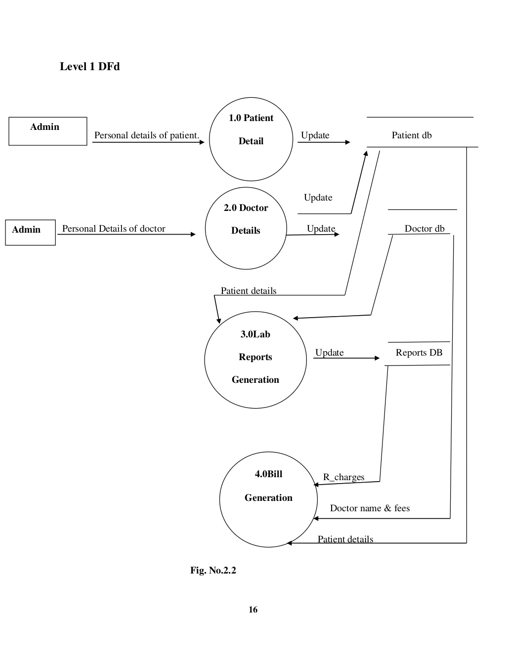
السلام عليكم ورحمة الله وبركاته ,,,,, انا بعمل مشروع تحليل نظم مع Data flow diagram و  ER-diagram لمشروع مستشفى

الأسئلة اللي بدي اياكم تساعدوني فيها 

1- ال context level هل يختلف عن level 0 ام لا ,,, واذا يختلف ما هو الفررق ؟؟؟

2- ال context level لمشروعي مرفق في الصور ,,, كما تعلمون أن context level  يوجد فيه  one process  ,,, ويمثل النظام بأكمله و تظهر به ال  external entity  ,,,, لكني أشعر بالخطأ بتمثيلي لهذا ال  level ؟؟؟ أريد رأيكم وان وجد أخطاء ما تصحيحها مع السبب للاستفادة

3-عند رسم parent process  الذي يمثل العمليات الرئيسية هل يشترط أن يظهر بهذا ال level  ال external entity الموجودة ب context level ,,, ,وسأرسل لكم level 1 نرجوا أن تعطونا ارائكم والتصحيح ان وجد أخطااء 

4- ما هو رأيكم ب عدد  ال data store في النظام هل هي كثير أم ماذا ,, تعليقاتكم؟؟

أخوكم بلال الصعيدي ,, عضو جديد ,,, وجزاكم الله كل الخير وجعله بميزان حسناتكم  

post-156645-0-19917200-1451672711_thumb.jpg

post-156645-0-95950500-1451672734_thumb.jpg

تم تعديل بواسطة بلال الصعيدي

بتاريخ:

السلام عليكم ورحمة الله 

 

 

الcontext diagram  يحتوى اجراء واحد فقط 

level 0 diagram  يحتوى على  أكثر من إجراء process

 

ال context  diagram  لا تظهر به ال data store 

 

ال dfd  المرفقه في موضوعك ليست level 1  وانما هي level 0 

وكذلك ال context  ليست level 0 

 

ترقيم إجراءات level 0 

1.0  

2.0

3.0

 

مثال ترقيم level 1 

1.1

1.2

1.3

 

2.1

2.2

 

مثال ترقيم level 2 

1.1.1

1.1.2

1.1.3

 

2.1.1

2.1.2

 

-----------------------

إظهار ال external entity يجب اظهارة في Level 0

 

ولكن عند اعداد اجراءات فرعية في level 1  ليست شرط إظهاره إن كان الإجراء المطلوب تجزئته لا يحتوى external entity

 

------------------

في حالة وجود عدد كبير من الdata stores  في الرسم ... يمكن تجميع المتشابه في رسم one data store تعبر عن طبيعة الجداول ( مثل جداول رموز النظام وتشمل المدن - الدول - ...)

 

 

 

يمكنك الإطلاع على مشاركات سابقة بالمنتدى عن اعداد رسومات ال DFD

شرح رائع لل Data Flow Diagram 

ملف فلاش تعليمى لكيفية إعداد رسم ال DFD

بتاريخ:
  • كاتب الموضوع

هناك سؤال أخير ,,,, عند رسم ER diagram  لأي DFD diagram  هل هناك قواعد معينة ,,, مثلا هل ال external entity الموجودة ب DFD يجب أن تكون entity ب رسمة ال ER ام لا ,,,, واذا عندكم ما دة تعليمية او شرح لها الموضوع ياريت تفيدونا وشكرا 

بتاريخ:

السلام عليكم ورحمة الله 

 

ليس شرط أن يكون external entity الموجودة ب DFD يجب أن تكون entity ب رسمة ال ER 

مثال 

فرضا أن  الإدارة العليا المعبر عنها ب external entity ... تقوم بإجراء إستعلام عن بيانات أو تستخرج تقارير من النظام ... 

في معظم الحالات .. لا توجد علاقة بين من يقوم بالإجراء وبين الإحتفاظ ببياناته   .... عند التحدث عن إجراءات عمل داخل النظام وبين أماكن أو جداول تخزين البيانات 

 

 

 

يمكنك الإطلاع على مشاركات سابقة بالمنتدى عن إعداد رسومات ال ERD

تعلم كيفية اعداد الER Diagram

ممكن كتب او مواقع تهتم برسم ال Erd

بتاريخ:
  • كاتب الموضوع

أنا غلبتكم الله يعطيكم الف عافية بس ممكن طلب أخير ,,, اذا في مجال أي ملرجع عن data dictionary لأنو مطلوب منا نعمل data dictionary لل data store

بتاريخ:

السلام عليكم ورحمة الله

 

اليك مشاركة سابقة بالمنتدى

مساعده لعمل قاموس البيانات

http://www.araboug.org/ib/index.php?showtopic=55731

 

توثيق نظام

http://www.araboug.org/ib/index.php?showtopic=24480&st=0

بتاريخ:
  • كاتب الموضوع

السلام عليكم بالنسبة لملف شرح رائع لل data flow diagram  ,,,, في هذا الملف هناك مثال مشرح عن food order في هذا المثال وبالتحديد ب context level  ال kitchen enyity  لها input data flow  وهو food order  لكن السؤال ؟؟؟ أليس من المفترض  أن يكون لها output data flow ؟؟؟ وايضا resturant maneger entity  تستقبل تقارير من ال نظام ؟؟ اليس من المفترض ان يكون هناك رد من المدراء مثل ملاحظات أو تزويد المخزوون ,, ارجو الرد مع ذكر الاسباب لفهم الامور لا اكثر. وجزاكم الله خيرا 

بتاريخ:

السلام عليكم ورحمة الله 

 

رأيك صحيح .... تماما 

 

هذا الرسم لمثال تعليمي لعرض طريقة إعداد الرسومات 

 

وقد يكون الرسم  ممثلا لنطاق أو مجال المشروع وبالتالي لا يحتاج لرسم الإجراءات الكاملة للنظام 

انضم إلى المناقشة

يمكنك المشاركة الآن والتسجيل لاحقاً. إذا كان لديك حساب, سجل دخولك الآن لتقوم بالمشاركة من خلال حسابك.

زائر
أضف رد على هذا الموضوع...

برجاء الإنتباه

بإستخدامك للموقع فأنت تتعهد بالموافقة على هذه البنود: سياسة الخصوصية

Account

Navigation

البحث

إعداد إشعارات المتصفح الفورية

Chrome (Android)
  1. Tap the lock icon next to the address bar.
  2. Tap Permissions → Notifications.
  3. Adjust your preference.
Chrome (Desktop)
  1. Click the padlock icon in the address bar.
  2. Select Site settings.
  3. Find Notifications and adjust your preference.