الانتقال إلى المحتوى
View in the app

A better way to browse. Learn more.

مجموعة مستخدمي أوراكل العربية

A full-screen app on your home screen with push notifications, badges and more.

To install this app on iOS and iPadOS
  1. Tap the Share icon in Safari
  2. Scroll the menu and tap Add to Home Screen.
  3. Tap Add in the top-right corner.
To install this app on Android
  1. Tap the 3-dot menu (⋮) in the top-right corner of the browser.
  2. Tap Add to Home screen or Install app.
  3. Confirm by tapping Install.

محتاج مساعدة فى انشاء مشروع بلغة Sql

Featured Replies

بتاريخ:

السلام عليكم ورحمة الله 

محتاج حد يساعدنى فى تصميم قاعد البيانات RED باستخدام Oracle data modeling  موضوح فيها All entities attributes and relationship 

وتحتوى على business needs

** لشركة تستخدم البحر فى التصنيع والانتاج على أن يتم توزيع هذا المنتج عالميا 

أو

** شركة سياحة تقوم بجلب السياح إلى البلد وتقديم أفضل سبل الراحة

 

هذا بلغة الــ SQL

 

 

مع استخدام أدوات التحكم مثل الأسهم فى التصميم 

 

مرفق

صورة رقم 1 المطلوب

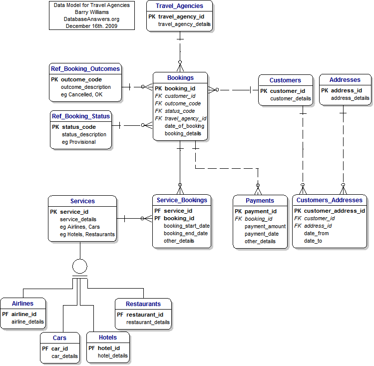
صورة رقم 2 نموذج لقاعدة بيانات شركة سياحة كما هو مطلوب

post-153818-0-26141100-1444833201_thumb.jpg

post-153818-0-65287600-1444833214_thumb.jpg

بتاريخ:

السلام عليكم ورحمة الله 

 

ابدأ بإختيار المشروع المناسب والذي تسطيع جمع بيانات عنه وعن اجراءات العمل به ومعرفة متطلبات تنفيذ المشروع 

 

ويمكن ترشيح مشروع شركة السياحة ... حيث يسهل معرفة واستنتاج متطلبات العمل بالشركة 

 

ابدأ بكتابة افكارك وتحديد الأنشطة الأساسية لشركة سياحه الممكن تنفيذها من خلال مشروعك ... وستجد المساعدة من الجميع 

 

وسوف اتابع معك ... ان شاء الله 

 

بعد انشاء رسمة ال ERD بشكل صحيح بإستخدام برنامج مساعد لإعداد الرسم يمكنك استخراج وصف الجداول والعلاقات لأي صيغه  لقواعد البيانات بشكل سريع ودقيق . 

يوجد بالمنتدى برنامج power designer لإنشاء كل مخططات التحليل والتصميم ومنها ال ERD 

 

اليك رسمتين لنماذج عن وكالة سياحة وأنشطة سياحية  ... يمكنك الإستفاده منهما 

travel_agencies_model.gif

travel_and_tourism_worldwide_model.gif

انضم إلى المناقشة

يمكنك المشاركة الآن والتسجيل لاحقاً. إذا كان لديك حساب, سجل دخولك الآن لتقوم بالمشاركة من خلال حسابك.

زائر
أضف رد على هذا الموضوع...

برجاء الإنتباه

بإستخدامك للموقع فأنت تتعهد بالموافقة على هذه البنود: سياسة الخصوصية

Account

Navigation

البحث

إعداد إشعارات المتصفح الفورية

Chrome (Android)
  1. Tap the lock icon next to the address bar.
  2. Tap Permissions → Notifications.
  3. Adjust your preference.
Chrome (Desktop)
  1. Click the padlock icon in the address bar.
  2. Select Site settings.
  3. Find Notifications and adjust your preference.