الانتقال إلى المحتوى
View in the app

A better way to browse. Learn more.

مجموعة مستخدمي أوراكل العربية

A full-screen app on your home screen with push notifications, badges and more.

To install this app on iOS and iPadOS
  1. Tap the Share icon in Safari
  2. Scroll the menu and tap Add to Home Screen.
  3. Tap Add in the top-right corner.
To install this app on Android
  1. Tap the 3-dot menu (⋮) in the top-right corner of the browser.
  2. Tap Add to Home screen or Install app.
  3. Confirm by tapping Install.

اريد مساعده في Activty Digram

Featured Replies

بتاريخ:

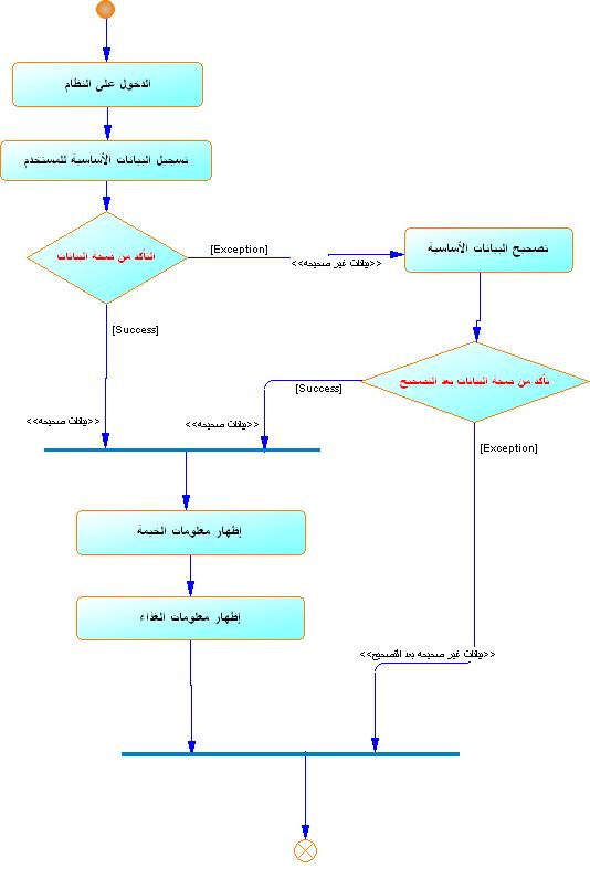
عند دخول المستخدم  للنظام تظهر شاشة تسجيل جديد  يقوم بتعبئة البيانات المطلوبة مثل(الإسم-رقم الهوية- الجنسية -تاريخ الميلاد-الجنس-رقم الجوال-المنطقة)ثم ينقر على موافق إذا كانت البيانات خاطئة يطلب منه التأكد من صحة البيانات و إذا كانت البيانات صحيحة ينتقل إلى صفحة السكن تظهر  معلومات الخيمة معلومات الباص رقمه وعدد الركاب وسعره يضغط تأكيد تظهر معلومات الغذاء كم وجبة والأنواع وساعات الوجبات

 

بتاريخ:
  • كاتب الموضوع

الله يجزيك خير

انضم إلى المناقشة

يمكنك المشاركة الآن والتسجيل لاحقاً. إذا كان لديك حساب, سجل دخولك الآن لتقوم بالمشاركة من خلال حسابك.

زائر
أضف رد على هذا الموضوع...

برجاء الإنتباه

بإستخدامك للموقع فأنت تتعهد بالموافقة على هذه البنود: سياسة الخصوصية

Account

Navigation

البحث

إعداد إشعارات المتصفح الفورية

Chrome (Android)
  1. Tap the lock icon next to the address bar.
  2. Tap Permissions → Notifications.
  3. Adjust your preference.
Chrome (Desktop)
  1. Click the padlock icon in the address bar.
  2. Select Site settings.
  3. Find Notifications and adjust your preference.