الانتقال إلى المحتوى
View in the app

A better way to browse. Learn more.

مجموعة مستخدمي أوراكل العربية

A full-screen app on your home screen with push notifications, badges and more.

To install this app on iOS and iPadOS
  1. Tap the Share icon in Safari
  2. Scroll the menu and tap Add to Home Screen.
  3. Tap Add in the top-right corner.
To install this app on Android
  1. Tap the 3-dot menu (⋮) in the top-right corner of the browser.
  2. Tap Add to Home screen or Install app.
  3. Confirm by tapping Install.

Sql أرجوا المساعدة

Featured Replies

بتاريخ:

السلام عليكم ورحمة الله وبركاته

 

 

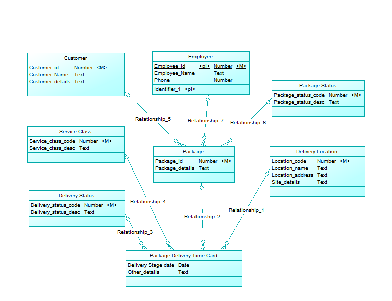
create table customers(

custumer_id Number(5) Primary Key,
custumer_name Varchar2(30),
customer_details Varchar2(30));
 
 
create table Employee(
Employee_id Number(5) primary Key,
Employee_Name Varchar2(30),
Phone Number(10));
 
 
 
 
 
create table Service_class(
Service_class_code Number(5) Primary Key,
Serivce_class_desc Varchar2(30));
 
 
   
 
 
create table Delivery_Status(
Delivery_status_code Number(5) Primary Key,
Delivery_status_desc  Varchar2(30));
 
 
 
create table Delivery_Location(
Location_code Number(5) Primary Key,
Location_name Varchar2(30),
Location_address Varchar2(30),
Site_details Varchar2(30));
 
 
 
 
 
 
create table Package_status(
Package_status_code Number(5) Primary Key,
Package_status_desc Varchar2(30));
 
 
 
 
 
 
create table Package(
Package_id Number(10) primary Key,
Package_details Varchar(30),
custumer_id Number(5),
Employee_id Number(5),
Package_status_code Number(5),
Foreign key (custumer_id) references customers,  
Foreign key (Employee_id) references Employee, 
Foreign key (Package_status_code) references Package_status);
 
 
 
 
 
 
 
 
 
 
 
 
 
 
 
 
create table package_Delivery_Time_Card(
Delivery_Stage_date date,
Other_details Varchar2(30),
Delivery_status_code Number(5),
Service_class_code Number(5),
Package_id Number(10),
Location_code Number(5),
Foreign key (Delivery_status_code) references Delivery_Status,  
Foreign key (Service_class_code) references Service_class, 
Foreign key (Package_id) references Package,
Foreign key (Location_code) references Delivery_Location);
 
 
 
INSERT INTO Customers VALUES ('1111','Ahmed','Aldreez');
INSERT INTO Customers VALUES ('1112','Ismaiil','Alainin');
INSERT INTO Customers VALUES ('1113','Ali','Murtafaa');
INSERT INTO Customers VALUES ('1114','Jawad','Alnahda');
 
 
 
INSERT INTO Employee VALUES ('0012','Jon','99554445');
INSERT INTO Employee VALUES ('0013','Davied','99111111');
INSERT INTO Employee VALUES ('0014','Khalid','99882288');
INSERT INTO Employee VALUES ('0015','Drwish','99000011');
 
 
 
 
 
INSERT INTO Service_class VALUES ('2511','Kit1-R2');
INSERT INTO Service_class VALUES ('2512','Kit1-R2');
INSERT INTO Service_class VALUES ('2513','Kit2-R1');
INSERT INTO Service_class VALUES ('2514','Kit2-R1');
 
 
 
 
 
INSERT INTO Delivery_Status VALUES ('10001','Delivered');
INSERT INTO Delivery_Status VALUES ('10002','Still');
INSERT INTO Delivery_Status VALUES ('10003','Still');
INSERT INTO Delivery_Status VALUES ('10004','Delivered');
 
 
 
 
 
  
INSERT INTO Package_status VALUES ('30001','Done-ToDelivery');
INSERT INTO Package_status VALUES ('30002','Still');
INSERT INTO Package_status VALUES ('30003','Done-ToDelivery');
INSERT INTO Package_status VALUES ('30004','Done-ToDelivery');
 
 
 
 
 
 
 
 
 
 
 
 
 
 
 
 
 
 
 
 
INSERT INTO Delivery_Location VALUES ('2020','Aldreez','IBRI','NearAldreez Masjid');
INSERT INTO Delivery_Location VALUES ('2010','Alainin','IBRI','Near The Fort');
INSERT INTO Delivery_Location VALUES ('2090','Murtafaa','IBRI','Near The Pharamasy');
INSERT INTO Delivery_Location VALUES ('2060','Alnahda','IBRI','Near PloiceStation 5');
 
 
 
 
 
 
 
INSERT INTO Package VALUES ('5515','Burger','1111','0012','30001');
INSERT INTO Package VALUES ('5514','Pizza','1112','0013','30002');
INSERT INTO Package VALUES ('5513','Pizza-chi','1113','0014','30003');
INSERT INTO Package VALUES ('5512','Kufta','1114','0015','30004');
 
 
 
 
 
INSERT INTO package_Delivery_Time_Card VALUES ('12-12-2015','Ahmed-aldreez'  ,'10001','2511','5515','2020');
INSERT INTO package_Delivery_Time_Card VALUES ('13/2/2015','Ismail-alainain','10002','2512','5514','2010');
INSERT INTO package_Delivery_Time_Card VALUES ('14/2/2015','Ali-almurtfa'   ,'10003','2513','5513','2090');
INSERT INTO package_Delivery_Time_Card VALUES ('15/2/2015','Jawad-alnahda'  ,'10004','2514','5512','2060');
 
 
 
 
 
 
 
 
 
 
 
 

 

 

 

المطلوب مني :
 

10. a query using a subquery

11. a query using a correlated subquery

12. a query involving COUNT(*)

13. a query involving another aggregate function


 

 

 

 
 
 
 select custumer_id, from Employee where custumer_id IN( select custumer_name, customer_details from customers where custumer_id='1112'); //missing expression error
 
 
 
select Package_details as package_Info from package where custumer_id in (select custumer_name from customers where custumer_id= '1112');  //no row selected
 
 
 
select Serivce_class_desc, avg(count(Serivce_class_code)) from Service_class group by Serivce_class_desc; //invild idintifr error


الاكواد مع الأخطاء

مرفق مع ال ERD

post-143908-0-10577600-1430216121_thumb.png

بتاريخ:

al salam alaykom.

 

first query you have comma after customer id and you can not say customer_id in customer_name,customer_details it suould be in customer_id.it should be like this:

 select custumer_id from Employee where custumer_id IN( select custumer_id from customers where custumer_id='1112');

 

 

second query give no record because there is no matching data because you said that customer_id in (customer_name)  and this is wrong, it should be like this:

select Package_details as package_Info from package where custumer_id in (select custumer_id from customers where custumer_id= '1112');

 

 

third query Serivce_class_code is not exist in your table  Service_class ,it should be like this:

select Serivce_class_desc, avg(count(Serivce_class_code)) from Service_class group by Serivce_class_desc;

انضم إلى المناقشة

يمكنك المشاركة الآن والتسجيل لاحقاً. إذا كان لديك حساب, سجل دخولك الآن لتقوم بالمشاركة من خلال حسابك.

زائر
أضف رد على هذا الموضوع...

برجاء الإنتباه

بإستخدامك للموقع فأنت تتعهد بالموافقة على هذه البنود: سياسة الخصوصية

Account

Navigation

البحث

إعداد إشعارات المتصفح الفورية

Chrome (Android)
  1. Tap the lock icon next to the address bar.
  2. Tap Permissions → Notifications.
  3. Adjust your preference.
Chrome (Desktop)
  1. Click the padlock icon in the address bar.
  2. Select Site settings.
  3. Find Notifications and adjust your preference.