الانتقال إلى المحتوى
View in the app

A better way to browse. Learn more.

مجموعة مستخدمي أوراكل العربية

A full-screen app on your home screen with push notifications, badges and more.

To install this app on iOS and iPadOS
  1. Tap the Share icon in Safari
  2. Scroll the menu and tap Add to Home Screen.
  3. Tap Add in the top-right corner.
To install this app on Android
  1. Tap the 3-dot menu (⋮) in the top-right corner of the browser.
  2. Tap Add to Home screen or Install app.
  3. Confirm by tapping Install.

احتاج مساعدة في رسم ..case Study Analysis(scenario)...dfd

Featured Replies

بتاريخ:

السلام عليكم ورحمة الله وبركاته...اذا ممكن احد يساعدني في تحليل هذا السيناريو ضرووري ..بالتحديد ف ال processes بلييز ضروري لو سمحتم

 

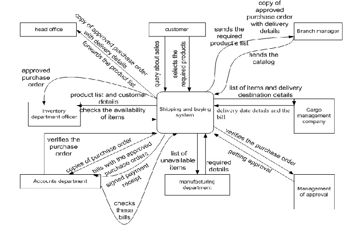
Description of the Company

:
GreatCare is a hospital furniture and medical equipment manufacturing company. The company has different franchises spread across the country and each franchisee has a branch manager who is in charge of the business operations of the company in that area.
The inventory department is responsible for storage and purchase related activities. For delivery of goods the company has tie up with a cargo management company, which ensures that goods are delivered on time. Whenever goods need to be transported, the cargo company’s office will be contacted. Based on the availability of vehicles, the cargo company responds with the required details.
Scenario:
Each franchise handles the business in that area. Whenever the branch manager receives any sales related query from the customer, the manager sends the catalog to the customer. The customer selects the required products from the catalog and sends the required product’s list back to the branch manager. The branch manager then forwards the product list to the head office for approval and delivery of items along with the customer details.

 

When the Head office clerk receives the product list and customer details, it is forwarded to the inventory department officer to check the availability of materials. Inventory department officer after receiving these from the clerk, checks the availability of items. Two copies of purchase order is made for all the available items which will then be forwarded to the Accounts department. An enquiry of the list of unavailable items will be send to the manufacturing department to know the approximate time in which they will come to store. Manufacturing department replies to this query by giving the required details.
Accounts department officer verifies the purchase order and sends to the management for approval. After getting approval from the management, both the copies of the approved purchase order will be forwarded to the inventory department. Also, the Purchase Order details are kept by the accounts officer for future reference.
Upon receiving the approved purchase order, the inventory department officer then forwards the list of items and delivery destination details to the cargo company. Cargo company replies with the delivery date details and the bill which covers the transportation charges. At the end of every month, all the bills from the cargo company along with the approved purchase orders will be forwarded to the accounts department for settling the bills. Accounts department officer checks these bills on a monthly basis and settles the account by paying a cash cheque along with a payment receipt to the cargo company. In return a signed payment receipt will be given to the accounts department by the cargo company.
The inventory department officer sends a copy of approved purchase order along with the delivery details or in case of out of stock items , the expected date of availability of ordered items back to the head office clerk who then forwards them to the branch manager. Afterwards, the branch manager sends these details to the customer. Upon delivery of goods, the payment cheque along with the approved purchase order will be given to the branch manager by the customer, which will then be forwarded to the accounts department. The branch manager confirms the payment by returning a payment received receipt to the customer.
If any customer wants to do maintenance of any of the items purchased from the company, the complaint details can be send to the branch manager who then forwards it along with the customer details to the maintenance department.

 

a. Context diagram.
b. Level 0 DFD (Data Flow Diagram).
c. Level 1 DFD of any one of the processes identified in the Level 0 DFD

 

Based on the above mentioned scenario of the current system prepare the following:
a) Structured English to express the logic covered in the 2nd and 3rd paragraphs in the scenario.

B) Prepare and design an input form or an output form for the proposed system for the inventory department..

بتاريخ:
  • كاتب الموضوع

 

اذا ممكن هل هذا صحيح او به اخطاء ؟

 

External Entity:

customer

inventory department officer

head office clerk

accounts depertment

manufacturing depertment

managment for approval

cargo managment company

branch manager

 

بتاريخ:
  • كاتب الموضوع

شكرا جزيلا اخي ..جزاك الله خير

 

طيب بالنسبه ل Processing Function , Data Flow , Data Store

 

ايش ممكن اكتب فيهن ؟؟.

بتاريخ:
  • كاتب الموضوع

هذ االمرفق  مخطط ل context diagram

بدون managment for approval

 

هل هذا صحيح ؟

 

ارجو المساعده

بتاريخ:

السلام عليكم ورحمة الله 

 

لا توجد مرفقات في مشاركتك السابقة ؟؟

 

اضغط الملف zip or rar 

ثم ارفقه

بتاريخ:
  • كاتب الموضوع

الصورة مرفقه

post-143183-0-18052400-1399636000_thumb.jpg

post-102-0-66277000-1399669701_thumb.jpg

بتاريخ:
  • كاتب الموضوع

وعليكم السلام ورحمة الله وبركاته

 

ان شاء الله اخي ..هل من الممكن افادتي ماهي Processing Function , Data Flow , Data Store الممكن استخدامها ؟

للضروره

 

 

Untitled.rar

بتاريخ:

Data stores

 

customers

branches

cargo companies 

items

required product list

purchase order

approved purchase order

bills of the cargo company

payment

customer complaint details

بتاريخ:
  • كاتب الموضوع

جزاك الله خير اخي ...مشكور ما قصرت

 

اذا ممكن هذا المرفق به رسم

 

context diagram +DFD leevel 0+ DFD level 1

 

ما عليك امر اذا ممكن اريد التصحيح ضروري باسرع وقت ممكن

system.rar

بتاريخ:

السلام عليكم ورحمة الله 

 

الملاحظة الأساسية 

عند رسم ال dfd

 بدء الإجراءات  تقرأ من اليسار الى اليمين 

وترتيبها من اعلى الى اسقل 

 

الرسم السابق ... يبدأ باجراء رقم 8 من اليسار وهذا غير صحيح 

ابدأ بالتسلسل الطبيعي لتنفيذ الإجراءات وبناء عليها ضع ارقام الإجراءات

يجب أن تفترض ان المستخدم العادي للنظام  يمكن أن يقرأ هذا الرسم ويبدي ملاحظات عليه ... 

التسلسل يكون مثل صياغة المتطلبات وشرح فكرة النظام 

اول  طرف أو شخص مؤثر في النظام هو العميل customer ... يكون على يسار الرسم ويؤثر في تنفيذ الإجراء رقم 1 

 

--------------

بالنسبة للمستوى صفر ...level 0 

المفروض لا يحتوى اجراء رقم صفر >>>>> مثل  preparing list 

---------------

المستوى level 1 

تكون رقم الإجراء مركب مثل 2.1 2.2 2.3 2.4

الرسم يحتوى اجراء رقم 2.0 وهذا خطأ

 

----------------

يجب التأكد من عملية التوازن عند اعداد تجزئة الإجراء في level 1 

بمعنى عدد الأسهم واتجاهاتها والأطراف المشاركة في الإجراء

 

-------------

رجاء الإطلاع على هذه المشاركات السابقة بالمنتدى 

اعداد رسومات ال DFD

شرح رائع لل Data Flow Diagram 

ملف فلاش تعليمى لكيفية إعداد رسم ال DFD

بتاريخ:
  • كاتب الموضوع

السلام عليكم

هذاالمرفق  تعديل لحل السؤال كامل ...ارجو التصحيح اذا وجد اخطاء

..

system.pdf

بتاريخ:

السلام  عليكم  ورحمة الله 

 

 

توجد ملاحظة خاصة بقاعدة التوازن balancing عند تجزئة الإجراء الى مجموعه اجراءات 

 

يوجد ملف مرفق لشرح هذة القاعدة

 

 

context_diagram_notes.jpg

process 3.jpg

process 3 level 1.jpg

Process_Modeling__DFD.ppt

  • بعد 2 أسابيع...
بتاريخ:
  • كاتب الموضوع

السلام عليكم ورحمة الله وبركاته

اشكرك اخي ما قصرت جزاك الله خير

 

ممكن الحين تشوف اذا كان تصحيحي صح او لا ؟ بالمرفق

system,s.pdf

بتاريخ:

وعليكم السلام ورحمة الله 

 

الرسومات سليمة من حيث قواعد رسم ال DFD

وإن كانت ال context diagram  اصبحت "كبيرة الى حد ما " 

 

-- اوامر ال Structured English

إعادة التنسيق في حالة ال nested if  حتى يمكن قرائتها بشكل واضح 

 

- اعتقد ان أمر ال then  لا يتم كتابته اكثر من مرة في حالة تحقق الشرط مثل 

if c1 then s1

then s2

else s3

end if

-------------------

if condtion then statment1 , stament 2 

else statment 3 

end if;

بتاريخ:
  • كاتب الموضوع

جزاك الله خير اخي ما قصرت... اشكرك

 

هل بهذا الشكل صحيحه ؟

IF head office clerk is receive product list + customer details.

         THEN forward to inventory department to checks availability materials, inventory department made two copies of purchase order for all the available items.

        Items are available, forward to account department.

ELSE enquire of items are unavailable, send list to manufacturing department.

        FOR check the approximate time in which they will come to store, replies query by giving the required details.

END IF

بتاريخ:

السلام عليكم ورحمة الله

 

 

لا تستخدم علامة حسابية اثناء الشرح product list + customer details

الكلمات بعد الthen  تكون أفعال الحركة Action verbs

 

يمكنك الإطلاع على الملفات المرفقه للحصول على بعض القواعد ... مع الأمثلة 

 

chapter09 Logic Modeling.ppt

chapter08 Process Modeling.ppt

chapter09.ppt

chapter08.ppt

بتاريخ:
  • كاتب الموضوع

جزاك الله خير اشكرك اخي

انضم إلى المناقشة

يمكنك المشاركة الآن والتسجيل لاحقاً. إذا كان لديك حساب, سجل دخولك الآن لتقوم بالمشاركة من خلال حسابك.

زائر
أضف رد على هذا الموضوع...

برجاء الإنتباه

بإستخدامك للموقع فأنت تتعهد بالموافقة على هذه البنود: سياسة الخصوصية

Account

Navigation

البحث

إعداد إشعارات المتصفح الفورية

Chrome (Android)
  1. Tap the lock icon next to the address bar.
  2. Tap Permissions → Notifications.
  3. Adjust your preference.
Chrome (Desktop)
  1. Click the padlock icon in the address bar.
  2. Select Site settings.
  3. Find Notifications and adjust your preference.