الانتقال إلى المحتوى
View in the app

A better way to browse. Learn more.

مجموعة مستخدمي أوراكل العربية

A full-screen app on your home screen with push notifications, badges and more.

To install this app on iOS and iPadOS
  1. Tap the Share icon in Safari
  2. Scroll the menu and tap Add to Home Screen.
  3. Tap Add in the top-right corner.
To install this app on Android
  1. Tap the 3-dot menu (⋮) in the top-right corner of the browser.
  2. Tap Add to Home screen or Install app.
  3. Confirm by tapping Install.

مساعدة في رسم Dfd ... لمشروع ربط المكتبات الكترونيا

Featured Replies

بتاريخ:

ارجوكم مساعدتي بمراجغة رسمة ال context diagram ورسم ال dfd 

ما قدرت أرفـع الملـفـات ما اعـرف ليش ... لانو وورود يمكن 

:)

وتقوم الـﻓكرة الاساسية  للمشروع عــلى امكانية البحث عـن اي مرجع او كتاب في اي جامعه اردنيه بدون الحاجه الى زيارتها ميدانياً مع امكانية الاستعارة وتوصيل الكتاب عبر البريد ... 
اعتذر عن الحروف...  بس الكيبورد مريض 

بتاريخ:

السلام عليكم ورحمة الله

 

يمكنك ضغط الملفات zip or rar

 

ثم ارفاقها ضمن المرفقات

بتاريخ:
  • كاتب الموضوع

وعليكم السلام ورحمة اللة ... يسـعد مساك اخي ... :)
تفـضل سيد امجد .. الرسومات المهمة في شابتر 2 .. انا رسمت context diagram بس يمكن مو صحيحة تكون وبدي ارسم  dfd ومش عارف :\

تم تعديل بواسطة omar6651

بتاريخ:
  • كاتب الموضوع

تسليم ال context diagram و dfd غدا ,,, لو تكرمت بمساعدتي 

بتاريخ:
  • كاتب الموضوع

تفضل اخي

المشروغ.zip

بتاريخ:

السلام عليكم

 

 

من مواصقات المشروع ... يتم الأخذ في الإعتبار في رسمة ال Context Diagram

 

- وجود إجراءات استعارة للكتب وإرجاعها طبقا لفترات زمنية حسب نوع المستعير 

- وجود ربط وإمداد للمعلومات من المكتبات المختلفة 

- وجود إجراء لإرسال الكتب المطلوبه من خلال شركة بريديه 

 

 

 

يمكنك الإطلاع على هذه المشاركة بالمنتدى

http://www.araboug.org/ib/index.php?showtopic=24480

بتاريخ:
  • كاتب الموضوع

السلام عليكم

 

 

يمكنك الإطلاع على هذه المشاركة بالمنتدى

 

 

http://www.araboug.org/ib/index.php?showtopic=24480

اطلعت عليها اخي الكريم لكن لم اجد الاستفادة المطلوبة ... اتمنى منك الاطلاع على المشروع وتشوف لو ممكن تساعدني برسم ال dfd ولو ال context diagram تحتاج الى تعديلات .... اانا شاكر لطفك وتعاونك 

بتاريخ:
  • كاتب الموضوع

 اخي الكريم اين يجب ان يوجد اجراء ارسال الكتب من حلال شركة البريد ؟ 
وما رأيك بالرسمة بشكل 
عـام بـعـد التـعـديل ؟ 

Context Diagram.zip

بتاريخ:

السلام عليكم ورحمة الله 

 

في رسمة الcontext diagram 

 

ارسم سهم مصدرة "المستعير" وفي اتجاه " اجراء النظام" واكتب فوقه "طلب إرسال الكتب المختارة عن طريق البريد"

 

ارسم external entity or sourse على شكل المربع واكتب بداخلة "شركة البريد" 

 

ارسم سهم مصدرة " اجراء النظام" ... في اتجاه "شركة البريد" وأكتب فوقه "طلب إرسال الكتب المستعارة للتسليم للمستعير"

 

ارسم سهم مصدرة "شركة البريد" ... في اتجاه " اجراء النظام " وأكتب فوقه " رسالة الكترونيه بالإفادة بحالة إتمام إرسال الكتب للمستعير" 

 

-----

 

في رسمتك السابقة يجب ملاحظة اتجاه الأسهم ... مصدرها من ... وانتهائها الى 

 

عندما يطلب المستعير البحث عن الكتب في بيانات النظام الآلي ... الإستعلام يكون من خلال ادخال مجموعه من متغيرات البحث مثل اسم المؤلف او الموضوع وفي هذه الحالة يكون اتجاه السهم مصدرة "المستعير" وفي اتجاه "اجراء النظام" ويكتب فوق السهم "بحث أو استعلام"

عند وصول رد من النظام كنتيجة لمتغيرات البحث ... سيكون مصدر السهم من "اجراء النظام" وفي اتجاه "المستعير" ويكتب فوق السهم "نتيجة الإستعلام " 

 

وعلى هذا الأساس يتم مراجعه اتجاهات الأسهم الأخرى 

بتاريخ:
  • كاتب الموضوع

شكرا جزيلا استاز امجد ... رح انجز المطلوب ان شا اللة ... يتبقى غلي ال dfd :\

بتاريخ:

السلام عليكم ورحمة الله 

 

رجاء الإطلاع على مشاركات سابقة بالمنتدى عن اعداد رسومات ال DFD
منها

شرح رائع لل Data Flow Diagram 

ملف فلاش تعليمى لكيفية إعداد رسم ال DFD

 

يمكنك الإطلاع على المثال المبسط المرفق 

context_diagram_library.JPG

dfd0_library.JPG

بتاريخ:
  • كاتب الموضوع

شكرا تسلم ايدك .. بس اعمل الرسمة رح ازودك فيـها

بتاريخ:
  • كاتب الموضوع

مرحبا سيد امجد اتمنى منك الاطلاع على الرسمة بعد التعديل 

dfd.zip

بتاريخ:
  • كاتب الموضوع

الصوريتن ... مين منهم er وما القرق بينهم ؟ 

post-142999-0-03691400-1398944952_thumb.gif

post-142999-0-95591300-1398944967_thumb.jpg

بتاريخ:

السلام عليكم ورحمة الله 

 

للاسف لم استطيع فتح الملف من نوع sdr  

رجاء ضع رابط تحميل برنامج الرسم + مسلسل مفتاح البرنامج 

 

------------

الرسمتين السابقتين هما ERD 

ولكن توجد أكثر من طريقة للتعبير عن العلاقات بين الجداول وهي 

 merise - Barker  - UML

ولكن يمكنك استخدام ما تعلمته اثناء الدراسة 

 

وغالبا الرسم الثاني ( على اليسار )  يكون ناتج عن برنامج متخصصه  في الرسومات الخاصة بتحليل النظم ... مثل برنامج power designer  

 

 

The Transposition of Barker-Merise-UML.pdf

بتاريخ:
  • كاتب الموضوع

سيد امجد غلبتك انا ... الك الجنة ان شا اللة ... 
تقضل جميغ الرسومات بالمرققات ... 

محططااات.zip

بتاريخ:
السلام عليكم ورحمة الله 
 
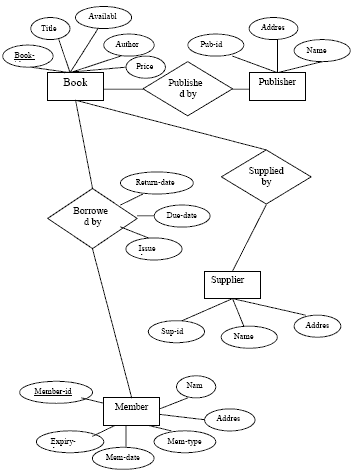
- بالنسبة ل entities في رسمة ال ERD
 
- الملاحظات الرئيسية 
 
- من المفترض وجود علاقة بين جدول الإستعارة وجدول الكتب على اساس 
- لا يمكن أن يتم تسجيل بيانات استعارة بدون كتاب أو أكثر 
- الكتاب يمكن أن يتم استعارته مرة واحدة أو أكثر 
 
- جدول ال user 
- عمود  او attribute  ال age  وهو عمر المستخدم او المستعير ...( قاعدة اساسية :  لا يفضل تحزين قيمة يمكن حسابها )
بمعنى انه يمكن حساب العمر في اي وقت من خلال معلومية تاريخ الميلاد وتاريخ اليوم 
ويمكن الإكتفاء بحقل تاريخ الميلاد وحذف حقل العمر 
 
ملاحظة عامة على رسمة ال erd  :  يتم تمييز مفتاح الجدول بإضافة خط أسفل الأسم مثل id_book
 
- جدول ال book 
يوجد حقل ال type  وهو نوع الكتاب أو تصنيف الكتاب 
ومن المفترض انشاء جدول جديد يحتوى رموز لتصنيفات الكتب وينكون من ( رقم نوع التصنيف ، مسمى التصنيف ) 
ويتم انشاء علاقة بين جدول الكتب وجدول رموز تصنيفات الكتب 
مع افتراض ان الكتاب له تصنيف واحد فستكون نوع ال العلاقة one to many 
اي ان الكتاب يجب ان يكون له تصنيف 
ورمز التصنيف يمكن أن يكون لكتاب واحد أو أكثر 
 
ايضا حقل ال group نفس الملاحظة السابقة بانشاء جدول رموز المجموعات ... ثم انشاء علاقة بينهما 
 
ايضا جدول الكتاب 
يوجد حقل الauthor
 المؤلف 
من المفترض وجود جدول 
البيانات الأساسية للمؤلف ويحتوى ( رقم المؤلف - اسمه - العنوان - رقم الهاتف - البريد - .... ) 
ويتم انشاء علاقة ربط بين الكتاب والمؤلف وهذه العلاقة ستكون من نوع many to many 
بمعنى أن الكتاب الواحد يمكن أن يشترك في تأليفة مؤلف واحد أو أكثر من مؤلف 
وفي هذة الحالة يتم انشاء جدول وسيط جديد "مؤلف الكتاب " ومفتاح الجدول مركب composite key  من رقم الكتاب ورقم المؤلف 
اي سيتم انشاء علاقة  بين الكتاب والمؤلف من خلال الجدول الوسيط   "مؤلف الكتاب" 
 
- جدول الكتاب 
حقل متاح available or not   هذة معلومة متغيرة يمكن استنتاجها من خلال البحث في بيانات حركات الإعارة  للكتاب في تاريخ ووقت البحث عن تواجد الكتاب  
وبالتالي  يمكن حذف هذا الحقل
 
- من ضمن الجداول المقترحة للإضافة لرسمة ال ERD
جدول بيانات دار النشر للكتب 
 
للأسف : أنك لم تطلع على  رسمتي ال erd  السابق ارفاقهما كأمثلة  في مشاركتي السابقة وبالتالى لم تستفيد منهما في إعدادك لرسمتك الأخيرة 
 
============
 
بالنسبة الى رسمة ال DFD ,Context Diagram 
يجب ان تحقق شرط التوازن بمعنى أن  عدد ال external entities or sources في رسمة ال context diagram  وهم ثلاثة admin , user, library  يجب ان يظهروا في رسمة ال dfd
من خلال الرسم يتضح أن  library لم يتم اظهار الإجراءات التي تتم عليه ... يجب رسمها
 
==================
 
توجد مجموعه من المشاركات الهامة للاعضاء بالمنتدى ... يمكنك الإطلاع عليها 

اعداد رسومات ال ERD

تعلم كيفية اعداد الER Diagram

ممكن كتب او مواقع تهتم برسم ال Erd
بتاريخ:
  • كاتب الموضوع

تسلم استاذ امجد .. تم اجراء التغديلات المطلوبة غلى رسمة ال dfd ... وتم اجراء بعـض التـعـديلات عـلى ال er وجاري الاطلاع عـلى الدروس التعـليمية ... لكن لو سمحت الملاحظات الي زودتني بها على اي رسمة من الرسمتين .؟ لاني ما اعرف مين الاصح بين الرسمتين 
واللة بدعيلك من كل قلبي .. اللة يسعدك ويطول عمرك 

post-142999-0-89085100-1399134490_thumb.png

post-142999-0-40300600-1399134518_thumb.jpg

تم تعديل بواسطة omar6651

بتاريخ:

السلام عليكم ورحمة الله 

 

يمكنك الحصول على الأفكار من رسمة ال erd السابق عرضها في مشاركة سابقة >>> مرفقه مرة اخرى 

وفي رسمك الأخير erd  يجب اظهار الخطوط التى تمثل العلاقات بين الجداول 

 

 

 

erd_library system.jpg

  • بعد 2 أسابيع...
بتاريخ:
  • كاتب الموضوع

اتقضل استاذ امجد

post-142999-0-93655900-1400073597_thumb.jpg

post-142999-0-88137800-1400073617_thumb.jpg

بتاريخ:

السلام عليكم ورحمة الله 

 

ممكن كتابة وصف العلاقات بين الكيانات ونوعية العلاقة ... حتى تتضح فكرة تكوين العلاقة 

 

 

2014-05-15_00-36-51.jpg

بتاريخ:
  • كاتب الموضوع

السلام  عليكم ... مشكور اخ امجد 

ما رايك لو عملت تغيير لاسم جدول ال laybary data وصار laybary  مغ اضاقة حقل ال  book num لة... وعملت ربط بين جدول ال book وحدول الـ laybary .....

يا ريت كمان توضح لي طريقة الربط بين الكتاب المطلوب والمكتبة الموجود بـها الكتاب 

بتاريخ:
  • كاتب الموضوع

بالنسبة لل قلو شارت مطلوب مني اغمل للاستغارة ولغملية البحت  B)

بتاريخ:
  • كاتب الموضوع

.

post-142999-0-55683600-1400190719_thumb.jpg

post-142999-0-13989700-1400190740_thumb.jpg

post-142999-0-00813800-1400190767_thumb.jpg

انضم إلى المناقشة

يمكنك المشاركة الآن والتسجيل لاحقاً. إذا كان لديك حساب, سجل دخولك الآن لتقوم بالمشاركة من خلال حسابك.

زائر
أضف رد على هذا الموضوع...

برجاء الإنتباه

بإستخدامك للموقع فأنت تتعهد بالموافقة على هذه البنود: سياسة الخصوصية

Account

Navigation

البحث

إعداد إشعارات المتصفح الفورية

Chrome (Android)
  1. Tap the lock icon next to the address bar.
  2. Tap Permissions → Notifications.
  3. Adjust your preference.
Chrome (Desktop)
  1. Click the padlock icon in the address bar.
  2. Select Site settings.
  3. Find Notifications and adjust your preference.