الانتقال إلى المحتوى
View in the app

A better way to browse. Learn more.

مجموعة مستخدمي أوراكل العربية

A full-screen app on your home screen with push notifications, badges and more.

To install this app on iOS and iPadOS
  1. Tap the Share icon in Safari
  2. Scroll the menu and tap Add to Home Screen.
  3. Tap Add in the top-right corner.
To install this app on Android
  1. Tap the 3-dot menu (⋮) in the top-right corner of the browser.
  2. Tap Add to Home screen or Install app.
  3. Confirm by tapping Install.

مساعدة في مشروع مكتب سياحة

Featured Replies

بتاريخ:

السلام عليكم ...

اني اقوم بعمل مشروع لمكتب سياحي وهو عبارة عن مكتب يقوم باخذ بعض الفنادق من المورديين وياخذ بعد الانشطة من المورديين والرحلات ايضا من المورديين ثم يقوم بيبيعها للزبائن ...


لا استطيع ان ابني الجداول بطريقة صحيحة ودائما اواجه مشكلة التكرار وعدم الربط الصحيح بالـ PK+FK (المفتاح الاساسي والاجنبي )


ما استطعت فعلة صحيح هو جدول الزبائن وجدول المورديين وجدول الموظفيين


ياريت لو احد يتكرم ويعطيني بقية الجداول المطلوبة لهذا المشروع مع توضيح اين اضع المفتاح الاساسي والاجنبي .

وشكراً جزيلاً

بتاريخ:

الاخ الفاضل
يرجى اعطاء تفاصيل اكثر حتى استطيع المساعدة
م احمد

بتاريخ:
  • كاتب الموضوع

سيكون المشروع عبارة عن حجز سوف اقوم بجمع كل الخدمات الي اخذتها من المورديين

ثم اقوم بوضعها في الداتا بيس ويكون بعد ذلك نظام حجز ..


شيء مثل هذا

http://www.go-today.com/

او هذا

http://www.asiatravel.com/
وشكرا لك

بتاريخ:
  • كاتب الموضوع

اطلعت علية من قبل ولم يفيدني ...


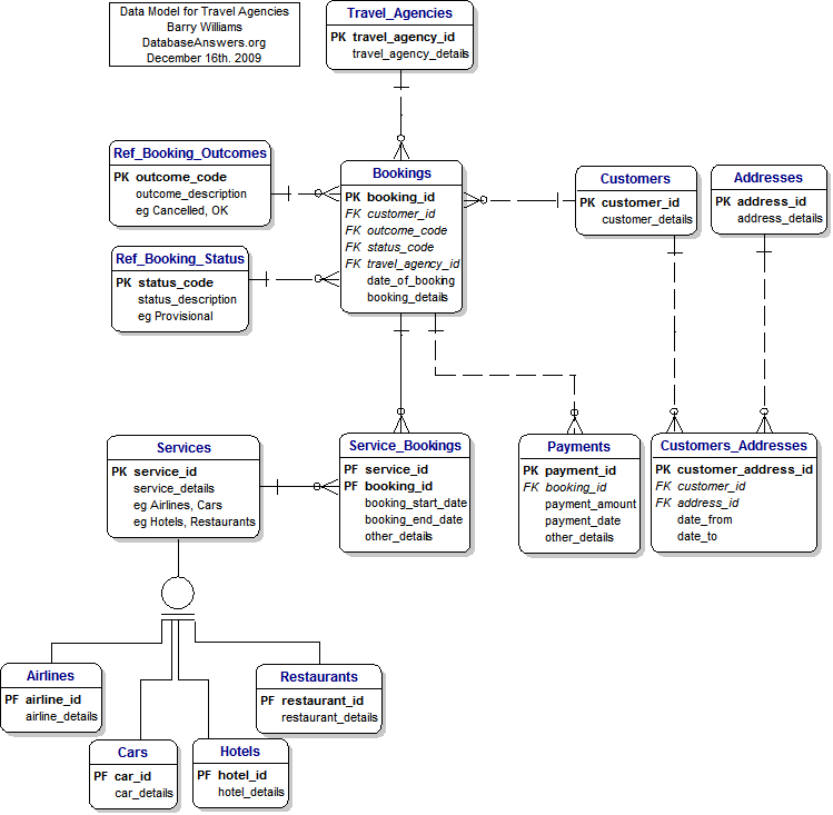
لم افهم هذة الرسمة

http://www.databaseanswers.org/data_models/travel_agencies/index.htm

ما معني الدائرة التي تصل بين الـ services

و airlines/cars/hotels/restaurants

بمعني اين سيكون المفتاح الاساسي في جدول الـ services ام انه سيكون في جداول الـ airlines/cars/hotels/restaurants


وارفقت الملف الذي قمت بعملة ولكنة مليء بالاخطاء في العلاقات .. ولا اعرف تصحيحه
(جدول المسمي بالـ catalogueAttribute عبارة عن تجميع لبيانات الفنادق والانشطة والرحلات لتجنب التكرار في كل جدول .. )

1.rar

تم تعديل بواسطة PaTo

بتاريخ:

السلام عليكم ورحمة الله

ما معني الدائرة التي تصل بين الـ services و airlines/cars/hotels/restaurants


هذه العلاقة هى من نوع one:one

بمعنى ان سيتم توزيع انواع الخدمات على جداول مختلفة ... نظرا لاختلاف طبيعة ونوعية البيانات بين الجداول ( لعدم دمج اعمدة بيانات نوعيتها مختلفة فى جدول واحد ولن تستخدم جميع الأعمدة فى حالة نوع خدمة معين ) .

ويفضل فى هذه الحالة ان يكون عمود رقم الخدمة والذى سيتم ربطه مع جدول الحجوزات... له شكل وتقسيم معين وثابت مثل xx-xx-xxx والرقم الاول والثاني يعبرعن نوع النشاط ثم الرقم الثالث والرابع يعبر عن تصنيف فرعي ثم الرقم الخامس والسادس والسابع يعبرعن مسلسل الخدمة التفصيلية

مثل هذا التقسيم ( حسب احتياج البرنامج لديك ) التقسيم من اليسار لليمين ...

00-01- 000 خدمات شركات الطيران

01-01-000 خدمات الطيران المحلية ( المصرية)

01-01-001 خدمات الطيران المصرية ( الداخلية )

01-01-002 خدمات الطيران المصرية ( الدولية)

01-01-003

01-02-000 خدمات الطيران الأجنبي

01-02-001 شركة الطيران السعودية

01-02-002 شركة الطيران المغربية


02-00-000 خدمات السيارات

02-01-000

02-01-001


رمز خدمات شركات الطيران سيستخدم الرقم 01

رمز خدمات السيارات سيستخدم الرقم 02
رمز خدمات المطاعم سيستخدم الرقم 03

travel_agencies_model.gif

بتاريخ:
  • كاتب الموضوع

شكرا جداً الان فهمت ..

بس سؤال اخير كيف سيتم ربط جدول الـ services بباقي الجداول(airlines/cars/hotels/restaurants) اين سيكون البرايمري كي واين سيكون الفورين كي ؟

بتاريخ:
  • كاتب الموضوع

هذا ما فهمتة عملت مثال علي جدول الـ services بباقي الجداول(airlines/cars/hotels/restaurants)

ارجو ان تصحح لي الخطا وشاكر ليك

test.rar

بتاريخ:

وعليكم السلام ورحمة الله

رمز نوع الخدمة هو مفتاح الربط الأساسي بين جدول الservice والجداول الأخرى cars - hotels

ويثم اضافة اعمدة حسب البيانات المستخدمة فى كل جدول خدمة ... واعتقد ان عمود ال name الموجود فى جدول الhotel b لاداعي له ويتم الإكتفاء بأسم الخدمة الموجود فى جدول الservice

اقترح عليك استخدام برنامج من البرامج المستخدمة فى اعداد وتصميم رسومات ال ERD

وبعد الانتهاء من التصميم يمكنك انشاء الجداول .

بتاريخ:
  • كاتب الموضوع

السلام عليكم يا استاذ امجد

اللسان عاجز عن الشكر ...

لقد قمت بعمل نسخة علي الاكسيس واريد منك فقط ان تطلع عليه وتاكد لي ان العلاقات صحيحة في الربط


الملف مرفق

test.rar

بتاريخ:
  • كاتب الموضوع

up

انضم إلى المناقشة

يمكنك المشاركة الآن والتسجيل لاحقاً. إذا كان لديك حساب, سجل دخولك الآن لتقوم بالمشاركة من خلال حسابك.

زائر
أضف رد على هذا الموضوع...

برجاء الإنتباه

بإستخدامك للموقع فأنت تتعهد بالموافقة على هذه البنود: سياسة الخصوصية

Account

Navigation

البحث

إعداد إشعارات المتصفح الفورية

Chrome (Android)
  1. Tap the lock icon next to the address bar.
  2. Tap Permissions → Notifications.
  3. Adjust your preference.
Chrome (Desktop)
  1. Click the padlock icon in the address bar.
  2. Select Site settings.
  3. Find Notifications and adjust your preference.