الانتقال إلى المحتوى
View in the app

A better way to browse. Learn more.

مجموعة مستخدمي أوراكل العربية

A full-screen app on your home screen with push notifications, badges and more.

To install this app on iOS and iPadOS
  1. Tap the Share icon in Safari
  2. Scroll the menu and tap Add to Home Screen.
  3. Tap Add in the top-right corner.
To install this app on Android
  1. Tap the 3-dot menu (⋮) in the top-right corner of the browser.
  2. Tap Add to Home screen or Install app.
  3. Confirm by tapping Install.

أحتاج للمساعدة في رسم DFD ال.Case Study: Material Purchase Order System

Featured Replies

بتاريخ:

أتمنى من الجميع مساعدتي في إجاد الرسم الصحيح للمرفق الموجود في الموضوع وذلك للاهمية القصوى





Case Study: Material Purchase Order System
“Oman Car” is a company which manufactures cars and military vehicles. The company has its head office in Muscat and a manufacturing plant in Sohar.
Vice President-Operations heads activities of the manufacturing plant. Various department managers report to the VP-Operations on the daily operations. Some of the major departments who report to the VP-Operations are from Purchase, Finance, Store, Plant Production, Plant Maintenance and Plant Administration.
Focus of the present study is restricted to the purchase operations. Currently, all purchase operations are being carried out manually. Management had recently held a discussion regarding the current system. Due to the inflexibility and productivity issues related to the current system, management has decided to support purchase operations with an Information Technology based system. An extract of the meeting with the purchase manager and his staff related to current procedures is detailed below.
I. Overview of Purchase Department
Purchase manager heads the Purchase Department. Purchase manager reports directly to Vice President-Operations. Material Procurement Officers (Buyers) and clerical staff support the purchase manager in daily activities. The total strength of the department is thirty. The most important function of purchase department is to procure material for Production, Maintenance and other departments in time. If there is any delay in material procurement, there may be a delay in activities of other department who has requested for the materials. Hence, it is the responsibility of Purchase Department to supply materials on time as per demand.
Purchase department always keeps getting lot of Material Purchase Requests (MPRs). At any given instance of time, there are more than fifty MPRs always open. Due to enormous number of orders, it has become impossible to maintain MPRs and provide status information on MPRs to the concerned departments. The main reason behind changing from the manual system to computer support is to access information quickly and monitor purchase activity efficiently. The company is expected to grow exponentially in the coming years. Hence, a robust automated system should be present to tackle the challenges of future. In addition, it is expected that after computerisation, with the same manpower, future purchase load (related to diversification plans of the company) can also be met.
A company approved management consultant studied the various procedures which are followed by the Purchase Department. The consultant has certified the procedures and suggestion on improvements has already been incorporated to the system. Hence, unless it is really necessary no procedures should be changed while providing the necessary information technology based computer system support.

II. Functional Details of Purchase Activity
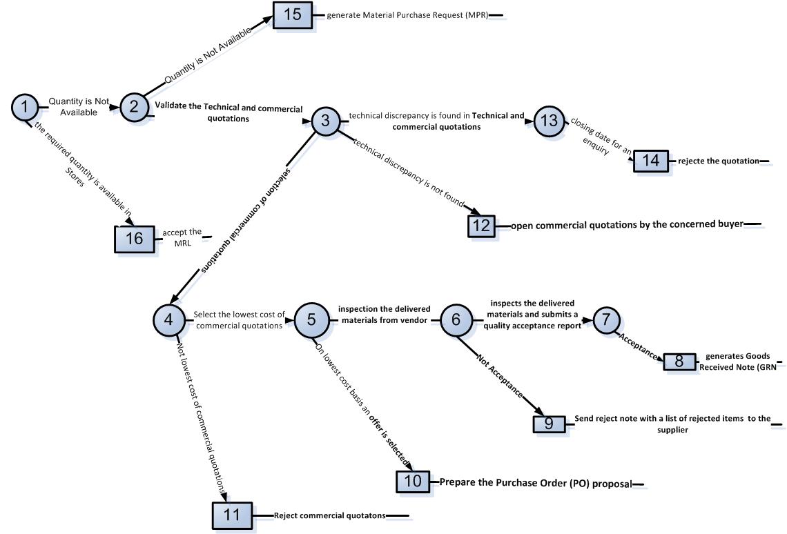
Whenever there is a requirement coming up in user departments (i.e. Production, Maintenance, etc.) they prepare their own Material Request List (MRL). These MRLs are sent to the Stores Department for further processing. More than one material procurement detail can be given in the same MRL.
Upon receiving the MRL, Stores Department validates the MRL. Stores Department accepts the MRL only if the required quantity is available in Stores. A Material Purchase Request (MPR) is generated and the compiled MPR request is forwarded to Purchase Department for purchase from supplier.
Purchase Department has many groups of clerks who are responsible for purchasing different types of materials. Each group is headed by a clerk named as buyer. Whenever a buyer who handles a particular material group gets time, he reviews MPR Register and consolidates (from various MPRs) material requirement for his groups. After this exercise, he raises an enquiry (Request for Quotation) with registered vendors (vendors are registered with the company for specific class of items). Every enquiry raised has only one closing date (i.e. last date of receipt of quotation from vendors).
Technical and commercial quotations are submitted by vendors. A quotation is rejected if any technical discrepancy is found. A quotation which contains discrepancy is rejected after closing date for an enquiry. All commercial quotations received are opened by the concerned buyer (in presence of Purchase Manager and Vendors). Afterwards, all quotations are analyzed for total value (basic cost of materials, taxes, Insurance packing freight). Cost is the main criterion for selection of quotation. On lowest cost basis an offer is selected and Purchase Order (PO) proposal is prepared by Purchase Department.
A PO proposal contains details of all materials, payment terms and all other relevant terms and conditions. This PO proposal is sent to Vice President-Operations for approval. Once the approval is received from Vice President-Operations, the PO is further forwarded to Finance Department to get financial approval.
Sometimes in the organization’s interest, for an enquiry more than one PO are placed (For example, out of four materials involved in an enquiry, two are cheaper from one vendor and rests are cheaper from another vendor). In a PO every material ordered has a due date for delivery (lead time). Also in some POs, where quantity ordered is large (this situation is typical for bulk material procurement, engine oil, steel etc.) staggered delivery of material is mentioned. PO is considered effective from the date of acceptance of PO by vendors.
Vendors deliver material (as per PO) and invoice to Purchase Department. The Quality Engineer from Purchase Department inspects the delivered materials as per the company quality standards and submits a quality acceptance report. On receiving of "Acceptance" intimation from Quality Engineer, Purchase Departments generates Goods Received Note (GRN). Furthermore, Purchase Department passes the invoice and payment advice to Finance Department for payment. A reject note with a list of rejected items are prepared by Quality Engineer and sent to the supplier with a copy to Finance Department. Finance Department makes payment to the supplier. In case of any discrepancy in the terms & conditions such invoice is rejected.
Based on the above narration, do the following tasks:
1. Construct the following for the above mentioned scenario
a. Context diagram
b. Level 0 DFD
c. Level 1 DFD of any process identified in Level 0
d. Decision Tree or Structured English

بتاريخ:

السلام عليكم ورحمة الله

يمكنك الإطلاع على هذا الرابط بالمنتدى

إضغط هنا : المساعدة فى الإجابة على أسألة الإسايمنت

بتاريخ:
  • كاتب الموضوع

لك جزيل الشكر أخي أمجد أحين ممكن اشتغل على باقي الخطوات لان كانت تواجهني مشكلة في كيفية البداء بالرسم

بتاريخ:

مراحب



وانا اريد بعد احد يساعدني في نفس الموضوع

يا ليت كل احد يدش ويعرف يحل يساعدنا

;)

بتاريخ:

اووو تسمحوووا تبدواا ترسمووا من :


Functional Details of Purchase Activity
Whenever there is a requirement coming up in user departments (i.e. Production, Maintenance, etc.) they prepare their own Material Request List (MRL). These MRLs are sent to the Stores Department for further processing. More than one material procurement detail can be given in the same MRL.
Upon receiving the MRL, Stores Department validates the MRL. Stores Department accepts the MRL only if the required quantity is available in Stores. A Material Purchase Request (MPR) is generated and the compiled MPR request is forwarded to Purchase Department for purchase from supplier.
Purchase Department has many groups of clerks who are responsible for purchasing different types of materials. Each group is headed by a clerk named as buyer. Whenever a buyer who handles a particular material group gets time, he reviews MPR Register and consolidates (from various MPRs) material requirement for his groups. After this exercise, he raises an enquiry (Request for Quotation) with registered vendors (vendors are registered with the company for specific class of items). Every enquiry raised has only one closing date (i.e. last date of receipt of quotation from vendors).
Technical and commercial quotations are submitted by vendors. A quotation is rejected if any technical discrepancy is found. A quotation which contains discrepancy is rejected after closing date for an enquiry. All commercial quotations received are opened by the concerned buyer (in presence of Purchase Manager and Vendors). Afterwards, all quotations are analyzed for total value (basic cost of materials, taxes, Insurance packing freight). Cost is the main criterion for selection of quotation. On lowest cost basis an offer is selected and Purchase Order (PO) proposal is prepared by Purchase Department.
A PO proposal contains details of all materials, payment terms and all other relevant terms and conditions. This PO proposal is sent to Vice President-Operations for approval. Once the approval is received from Vice President-Operations, the PO is further forwarded to Finance Department to get financial approval.
Sometimes in the organization’s interest, for an enquiry more than one PO are placed (For example, out of four materials involved in an enquiry, two are cheaper from one vendor and rests are cheaper from another vendor). In a PO every material ordered has a due date for delivery (lead time). Also in some POs, where quantity ordered is large (this situation is typical for bulk material procurement, engine oil, steel etc.) staggered delivery of material is mentioned. PO is considered effective from the date of acceptance of PO by vendors.
Vendors deliver material (as per PO) and invoice to Purchase Department. The Quality Engineer from Purchase Department inspects the delivered materials as per the company quality standards and submits a quality acceptance report. On receiving of "Acceptance" intimation from Quality Engineer, Purchase Departments generates Goods Received Note (GRN). Furthermore, Purchase Department passes the invoice and payment advice to Finance Department for payment. A reject note with a list of rejected items are prepared by Quality Engineer and sent to the supplier with a copy to Finance Department. Finance Department makes payment to the supplier. In case of any discrepancy in the terms & conditions such invoice is rejected.
Based on the above narration, do the following tasks:
1. Construct the following for the above mentioned scenario
a. Context diagram
b. Level 0 DFD
c. Level 1 DFD of any process identified in Level 0
d. Decision Tree or Structured English
[




محتاجينه ضروري خاصه لفل 1 و 0

بتاريخ:

السلام عليكم ورحمة الله

يجب عرض افكاركم عن الحل لكي يمكن المساعدة

اليكم رسمة ال context diagram

dfd level 0

ممكن اقتراح ان يكون ال external entities

buyer


-Finance Department
-Purchase Department
-Quality Engineer
-Stores Department
-user departments
-vendor
Vice President-Operations



الاجراءات process ممكن استخراجها من الموضوع السابق لشرح الحالة الدراسية :


1 - receive_requirements
and send to stores department

2- Validatet the MRL
and generate Material Purchase Request (MPR)

3- review MPR Register and
and consolidates material requirement
and raise an enquiry Request for Quotation
and receive Technical and commercial quotations

4- Open commercial quotations
and analyze all quotations for total value
and select the lowest cost basis abd prepare Purchase Order (PO) proposal
and send the PO proposal for approval

5- receive PO after approved
and send to get financial approval

6 - deliver material and invoice

7- inspect the delivered materials
and submits a quality acceptance report
and generate Goods Received Note (GRN)
and prepare reject note with a list of rejected items

8- send invoice and payment advice for payment



جداول البيانات ممكن اقتراح وجود
-

Goods Received Note (GRN)


-Materials stock
-MPR
- MRL
-Purchase Order (PO)
- rejected items
-Request for Quotation
-supplier
-supplier invoice
-Technical and commercial quotations



يمكنك الان اعداد الرسم وكتابه حركة تدفق البيانات على الاسهم من خلال ال data flows

PO.jpg

بتاريخ:

الاخ أمجد بارك الله بك

اريد ان اسألك اولا بالنسبة لرسم ال dfd وخلينا نتكلم عن هاذا المثال يا باشا :-

انت قمت بدايتا بتحديد external entities وهي الاطراف الخارجية فلماذا لم تقم بتحديد الاطراف الداخلية INTERNAL ؟؟؟؟

ايضا قمت بتمثيل جميع ال external entities على شكل مستطيل ( هل هي تمثل هكذا دائما )

ايضا قمت بتمثيل ال process على شكل خطوط تمثل حركة البيانات من والى Material Purchase order ? ؟

ايضا قمت بتمثيل Material Purchase order على شكل بيضاوي ؟؟؟؟؟ لماذا

ايضا اذا ممكن تتكرم علينا برسم ال dfd level 1 .


يا ريت اخي امجد توضح لي النقاط السابقة ....

بارك الله بك مشرفنا الغالي

بتاريخ:
-Purchase Department


وعليكم السلام ورحمة الله وبركاته

يا حيا الله وسهلا فيكم جميعا

وكذلك لتنويه .. من خلال مراجعتي للمدرسة ... قالت بأن Purchase Department ما هو من ضمن external entities ...!!!



وفقنا الله وإياكم في ما يحب ويرضى
بتاريخ:

السلام عليكم ورحمة الله

الأخ / المقنع

لا يوجد مصطلح خاص بال الاطراف الداخلية INTERNAL ؟؟؟

وانما مصطلح ال external entities المقصود به الافراد او الادارات او ايه شخصية اعتبارية تتعامل مع النظام سواء كانت مصدر للمعلومه source او مستفيد ومتلقى للمعلومه المستخرجه من النظام sink

What is an External Entity?



It is an individual (e.g. taxpayer), an organization (e.g. Ministry,
Parliament, corporation, International Organization, etc), department
(e.g. HR Department, Audit Department, Accounting Department, etc),
or an external information system, etc . An external entity receives and
provides information to the business process.



للتعرف اكثر على مكونات رسمة ال DFD وهى اربعه رموز فقط
يمكنك الاطلاع على مشاركات سابقة بالمنتدى منها

إضغط هنا : شرح رائع لل Data Flow Diagram (dfd)

إضغط هنا : ملف فلاش تعليمى لكيفية إعداد رسم ال Dfd

واليك ملف اخر به بعض الامثلة ايضا

BUSINESS_PROCESS_DFD_TRaining_course.pdf

بتاريخ:
  • كاتب الموضوع

صباح الخير



إذا في مجال بغيت الحل لهاي السؤال هو تبع السيناريو نفسة بس لان ما عارفين كيف ممكن نشتغل على التيم لين متوقف العمل عند هاي السؤال

3 Do following estimations study for the development of Material Purchase Order System
b. (Tentative schedule/Timelines (As per the chosen SDLC model

بتاريخ:

السلام عليكم ورحمة الله

ما هو نوع ال SDLC model الذى تم اختياره ( فى السؤال السابق )

من خلال مراحل العمل بالموديول المختار يتم اعداد الجدول ... توزيع الوقت والزمن على الانشطة المحددة فى الموديول مع تحديد فريق العمل المشارك فى كل مرحلة
يمكنك استخدام ال gantt chart التابعه لبرنامج Microsoft projects

ال 7 مراحل


الاولى

Identifying:
Problems – look at what is occurring in the business.
Opportunities – problems/situations that can be improved using IS.
Objectives – what business is trying to do and use IS to reach objectives
Personnel involved:
Analyst, Users management, Systems management.
Activities
Interview users, summarizing information acquired, estimating scope of project, document results
Output
Feasibility report summarising problem statement and objectives
Management provide decision to proceed or not with the proposed projects

الثانية

Determining information requirements:
Interview management, operations personnel.
Gather systems/operating documents.
Use questionnaires/sampling
Observe the system and personnel involved.
Learn the
Who (people involved)
What (business activity)
Where (environment)
When (timing)
How (the current procedures are performed)
Why (business use current system)
Personnel involved:
Analyst, User management, User operations workers, Systems management

الثالثة

Analyzing system needs:
Create data flow diagrams.
Document procedural logic for data flow diagram processes.
Complete the data dictionary.
Make semi-structured decisions.
Prepare and present the system proposal.
Recommend the optimal solution to management.
Personnel involved:
Analyst, User management, Systems management.

الرابعة

Designing the recommended system:
Design the user interface.
Design output.
Design input.
Design system controls.
Design files and/or database.
Produce program specifications.
Personnel involved:
Analyst, System designer, User management, User operations workers, Systems management.

الخامسة

Developing and documenting software:
Design computer programs using structure charts, Nassi-Schneiderman charts, and pseudo code.
Write computer programs.
Document software with help files, procedure manuals, and Web sites with Frequently Asked Questions.
Personnel involved:
Analyst, System designer, Programmers, Systems management

السادسة

Testing and maintaining the system:
Before system can be used.
Test and debug (find and reduce number of bugs/defects making it behave as expected) computer programs.
Test the computer system.
Enhance system.
Personnel involved:
Analyst, System designer, Programmers, Systems management.

السابعة

Implementing and evaluating the system:
Plan conversion.
Train users.
Purchase and install new equipment.
Convert files.
Install system.
Review and evaluate system.
Personnel involved:
Analyst, System designer, Programmers, User management, User operations workers, Systems management.




-

7_phases.jpeg

انضم إلى المناقشة

يمكنك المشاركة الآن والتسجيل لاحقاً. إذا كان لديك حساب, سجل دخولك الآن لتقوم بالمشاركة من خلال حسابك.

زائر
أضف رد على هذا الموضوع...

برجاء الإنتباه

بإستخدامك للموقع فأنت تتعهد بالموافقة على هذه البنود: سياسة الخصوصية

Account

Navigation

البحث

إعداد إشعارات المتصفح الفورية

Chrome (Android)
  1. Tap the lock icon next to the address bar.
  2. Tap Permissions → Notifications.
  3. Adjust your preference.
Chrome (Desktop)
  1. Click the padlock icon in the address bar.
  2. Select Site settings.
  3. Find Notifications and adjust your preference.