الانتقال إلى المحتوى
View in the app

A better way to browse. Learn more.

مجموعة مستخدمي أوراكل العربية

A full-screen app on your home screen with push notifications, badges and more.

To install this app on iOS and iPadOS
  1. Tap the Share icon in Safari
  2. Scroll the menu and tap Add to Home Screen.
  3. Tap Add in the top-right corner.
To install this app on Android
  1. Tap the 3-dot menu (⋮) in the top-right corner of the browser.
  2. Tap Add to Home screen or Install app.
  3. Confirm by tapping Install.

Hotel Reservation

Featured Replies

بتاريخ:

السلام عليكم
عندي مشروع Hotel Reservation لفندق معين
وكملت ERD والعلاقات لكن المطلوب عمل ERD
باستخدام اسماء للعلاقات يعني Has , make booking
ممكن احد يساعدني ولو بعلاقة وحدة
والله يجزيكم كل خير

post-99631-1260825590_thumb.jpg

بتاريخ:

وعليكم السلام ورحمة الله

يمكن تسمية العلاقة بين booking & booking rooms
contains or includes

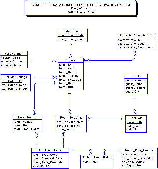
اقتراحات على الرسم
- لماذا تم تصميم جدول خاص بطرق الدفع payment methods
اعتقد ان طرق الدفع محددة ( نقدى -شيك - .... ) 4 او 5 انواع ... فيمكن تثبيت الارقام داخل الجدول

ونفس السؤال عن جدول room types

- لماذا تمت اضافة رقم العميل فى جدول الدفع مع انه يمكن معرفته واستنتاجة من جدول الحجوزات .... ويوجد ربط فعلى بين جدول الحجوزات والدفع
هناك احتمال واحد : ان الحجز يتم باسم شخص معين والدفع يكون من خلال شخص اخر او شركة مثلا .... فهل هذا الاحتمال صحيح ؟

- ما اهمية وجود قيمة الدفع الاجمالى total payment amount
طالما يوجد تسجيل بيانات الدفع فى جدول مستقل ... يمكن من خلال الجمع معرفة المبالغ المدفوعه والخاصة برقم حجز معين

- يمكنك الاستفادة من جدول الاسعار ... باضافة الاسعار فى المواسم او خلال فترات موسمية محددة يكون السعر متغير

يمكنك الاستفادة من الرسم المرفق


مع التمنيات بالتوفيق

hotel_reservations_conceptual.gif

بتاريخ:
  • كاتب الموضوع

اخ امجد زادك الله من علمه
وجزاك كل خير


حسب الملاحظات عدلت ع الرسمة وارفقتها
اخي في سوال ما الفرق بين ERD و EER

post-99631-1260873045_thumb.jpg

بتاريخ:

السلام عليكم ورحمة الله

يفضل عرض افكار متطلبات التحليل الذى توصلت اليه من خلال كتابة جمل نصية ... نستطيع ان نتابع من خلاله اعداد الرسم مثل :

- يقوم العميل باجراء حجز مسبق قبل الوصول ويحدد تاريخ بدء الإقامة والوصول ومدة الاقامة المطلوبه .
- يمكن ان يقوم العميل بدفع قيمة دفعه مقدمة لاجراء عملية الحجز ( عن طريق الانترنت او الدفع بحساب الفندق بالبنك ويرسل صورة ايصال السداد البنكي ) ... على ان يسدد الباقى عن الوصول او بعد انتهاء فترة الإقامة .
- من الممكن ان يكون مع العميل مرافق واحد أو أكثر .
- الحجز ممكن ان يكون لغرفة واحدة أو مجموعه من الغرف .
- يوجد انواع متعدده من الغرف بالفندق ويختلف السعر حسب المواسم ( الاعياد - فترة الصيف - ... )

الملاحظات الأخرى على الرسم
جدول الدفع payment
- اذا كان الدفع سيتم على دفعات ( دفعه مقدمه + مبلغ كل فترة ) ... يمكن الابقاء على الجدول
وان كان الدفع سيتم مرة واحدة ... يلغى الجدول وتدمج البيانات مع جدول الحجز
- فى جدول الدفع يتم اضافة عمود المبلغ المدفوع .

- ما الفرق بين ال bookingNum ,bookingID

- ما المقصود بجدول ال gusts هل هم المرافقين مع العميل ؟

- كيف يمك تسجيل معلومة ان العميل فام بحجز اكثر من غرفة ؟

كل هذه الاسئلة والاستفسارات ... لعدم وجود مواصفات التحليل الذى توصلت اليه
--------------------
الفرق بين ال ER - EER
طبعا انت تعلم معنى ال ER
ولكن ال EER ---- Enhanced Entity Relationship
هى نفس مكونات وصفات ال ER ولكن يضاف اليها خاصتين جديدتين هما
-
Subclass and Super class 1-
وهى تعنى انه يمكن تكوين كيانات جديده Subclass...لها اعمدة او صفات خاصة ... وتكون مرتبطه بالكيان الاساسيSuper class وتأخذ نفس صفاته inherits...
يمكن ان يتم التقسيم للكيانات الفرعية ... حسب صفة معينة مثل مهنة العمل ... و صفة طريقة الحصول على الأجر

مثل : كيان الموظف
يمكن تقسيمة من حيث الوظيفة الى ( كما فى الرسم )
-سكرتير
-فنى
-مهندس
او حسب طبيعه الحصول على الأجر
-موظف يعمل بالساعة
-موظف يعمل بالراتب

من الممكن ان يتم الجمع بين صفتين ( صفة السكرتير وصفة الموظف الذي يعمل بالساعة )

يمكن ايضا اعداد shared subclass
وهو كيان جديد ولكن يرث صفات من المدير وصفات من المهندس ... كما فى الرسم EngineeringManager

Specialization and Generalization 2-

سارفق لك رسومات مع الشرح ... (منقوله )

Subclass_and_Super_class.png

Specialization_and_Generalization.png

انضم إلى المناقشة

يمكنك المشاركة الآن والتسجيل لاحقاً. إذا كان لديك حساب, سجل دخولك الآن لتقوم بالمشاركة من خلال حسابك.

زائر
أضف رد على هذا الموضوع...

برجاء الإنتباه

بإستخدامك للموقع فأنت تتعهد بالموافقة على هذه البنود: سياسة الخصوصية

Account

Navigation

البحث

إعداد إشعارات المتصفح الفورية

Chrome (Android)
  1. Tap the lock icon next to the address bar.
  2. Tap Permissions → Notifications.
  3. Adjust your preference.
Chrome (Desktop)
  1. Click the padlock icon in the address bar.
  2. Select Site settings.
  3. Find Notifications and adjust your preference.