الانتقال إلى المحتوى
View in the app

A better way to browse. Learn more.

مجموعة مستخدمي أوراكل العربية

A full-screen app on your home screen with push notifications, badges and more.

To install this app on iOS and iPadOS
  1. Tap the Share icon in Safari
  2. Scroll the menu and tap Add to Home Screen.
  3. Tap Add in the top-right corner.
To install this app on Android
  1. Tap the 3-dot menu (⋮) in the top-right corner of the browser.
  2. Tap Add to Home screen or Install app.
  3. Confirm by tapping Install.

شوفو رسمتي Erd صح ولا لا ؟ مشروعي لنظام بيع استئجار اشرطة فيديو

Featured Replies

بتاريخ:

السلام عليكم ,,

ان شالله يارب الجميع بخير وعافية

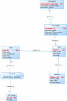
هادي رسمتة ERD لمشروعي لنظام استئجار اشرطة فيديو ودي في دي





والله يوفق الي يرد عليا ونولي الي في بالوو يااااارب

DB.doc

بتاريخ:

try to use smart draw
or power designer 12
it's more easier and both here in da forum

تم تعديل بواسطة Muhamed salah

  • بعد 1 شهر...
بتاريخ:
  • كاتب الموضوع

طيب بليز ترا مشروعي سهل بس احتاج مساعدة منك .. ومن الكل
انا حانزل التعديل التاني بعد شوية
لاني غيرت شوية اشياء في النظام
بس ابغاكم تشوفو صح او خطا

وترا راح ارسم الرسمة ببرنامج الفيزو
بس اهم شي اتاكدولي منو :D

بتاريخ:
  • كاتب الموضوع

السلام عليكم,,

هادي هيا الرسمة عملتها بالوورد وراح اعملها بعدين بالفيزو

بليز اطلع عليها ولو فيها غلط قولي

و مشروعي لنظام بيع استئجار اشرطة فيديو ودي في دي..


وشكراً جزيلا ,,
والله يعطيك الف عافية يااارب..

ERD_Movie_store.doc

بتاريخ:

وعليكم السلام ورحمة الله

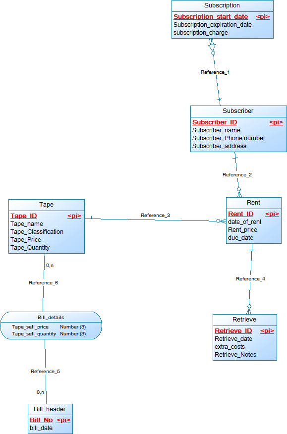
لماذا لم يتم ارفاق شرح مختصر لوصف اعمال النظام ... حتى يمكن معرفة ال business rules

بمعنى ... من خلال رسمك السابق تم استنتاج بعض المعلومات منها : ( و لا ادرى ان كان هذا هو من متطلبات التحليل للنظام )

- ان كل عملية استئجار ... ستكون لشريط واحد فقط ... اى انه عملية الاستئجار الواحدة لن تحتوى اكثر من شريط ؟
- ان كل فاتورة مصدرة ... ستكون مرتبطه بشريط واحد فقط ؟
- ان عملية تسجيل بيانات المشترك ... ستكون مرة واحده فقط ( اى انه اذا سجل اسمه كمستأجر سيكون هناك تاريخ اشتراك واحد فقط ... ولكن لم يتم معالجة ان المستأجر يمكن ان يشترك ثم ينقطع لفترة ثم يشترك مرة اخرى بعد سنه مثلا ... وذلك لأن تاريخ الاشتراك مسجل ضمن البيانات الاساسية للمستأجر وهى ليست صفة من صفاته الشخصية )
- يوجد افتراض ان الفواتير المصدرة تخص فقط عملية البيع وليس عملية البيع والإستئجار معا .

ملاحظات على الرسم
- جدول ال Subscription ... المفتاح الاساسي للجدول مركب يتكون من ( رقم الشريط + رقم المستأجر ) فقط ... وهذا لن يسمح لتسجيل عملية الاستئجار مرة اخرى لنفس الشخص ولنفس الشريط
وبالتالى يمكن اقتراح بعمل مفتاح للجدول هو رقم عملية الاستئجار (مسلسل)

- جدول ال Retrieving ... يحتوى عمود "مدة الايجار" ... اذا كان المقصود بمدة الايجار المتفق عليها وقت التأجير ... فمن الأفضل ان تكون ضمن بيانات جدول التأجير ... وان كان المقصود بمدة الايجار هى المدة الفعلية بعد ارجاع الشريط ففى هذه الحالة لا داعى لتسجيل وتخزين قيمه محسوبه بمعنى ان مدة الايجار الفعلية = تاريخ التأجير - تاريخ الإرجاع .

اليك تصور خاص لشكل ال ERD يمكنك الاستفادة منه و التعديل حسب احتياج ومتطلبات المستخدمين للنظام لديك

cd_rental_shop_pdm1.jpg

cd_rental_shop.png

بتاريخ:
  • كاتب الموضوع

هذا تكست فيلو وصف النظام حقي..
وفي اشياء فهمتها غلط او انا اكون عاملتها غلط ..
ونعم الفواتير بس تخص عملية البيع


وبالنسبة للرسمة الي عملتها
راح استفيد منها في مادة تحليل نظم المعلومات ..
لانو نظامي هذا لمادتين ..

بس انا حاليا محتاجة انك تساعدني في رسمة ERD الي زي ما انا رسمتها بهذا الشكل (يعني كيانات وعلاقات وصفات )

جزاك الله الف خيييير يااارب ..

Stars_Home____.doc

بتاريخ:
  • كاتب الموضوع

استاز امجد الملف الي في المشاركة الاولى سيبك منو
لاني عدلتها في المشاركة #4

^^

بتاريخ:
  • كاتب الموضوع

محتاجتو ضروري عشان ابدا في الاسكيما
بليييز :D جاوبني بسرعة الله يخليك
انا الي مخلبطني العلاقات والـ pk و fk
الله يسعدك ساعدني :"(((((((((

وكمان ابغا اعرف العلاقة اذا كانت 1:m
او M:N !!!

مني متاكدة منها

تم تعديل بواسطة سلمى الحلوة

انضم إلى المناقشة

يمكنك المشاركة الآن والتسجيل لاحقاً. إذا كان لديك حساب, سجل دخولك الآن لتقوم بالمشاركة من خلال حسابك.

زائر
أضف رد على هذا الموضوع...

برجاء الإنتباه

بإستخدامك للموقع فأنت تتعهد بالموافقة على هذه البنود: سياسة الخصوصية

Account

Navigation

البحث

إعداد إشعارات المتصفح الفورية

Chrome (Android)
  1. Tap the lock icon next to the address bar.
  2. Tap Permissions → Notifications.
  3. Adjust your preference.
Chrome (Desktop)
  1. Click the padlock icon in the address bar.
  2. Select Site settings.
  3. Find Notifications and adjust your preference.