الانتقال إلى المحتوى
View in the app

A better way to browse. Learn more.

مجموعة مستخدمي أوراكل العربية

A full-screen app on your home screen with push notifications, badges and more.

To install this app on iOS and iPadOS
  1. Tap the Share icon in Safari
  2. Scroll the menu and tap Add to Home Screen.
  3. Tap Add in the top-right corner.
To install this app on Android
  1. Tap the 3-dot menu (⋮) in the top-right corner of the browser.
  2. Tap Add to Home screen or Install app.
  3. Confirm by tapping Install.

هل رسمتي للـdfd صحيحه أم خاطئه ؟ مشروع تخرج .. نظام تفاعلي لتعليم الأطفال اللغه الانجليزيه

Featured Replies

بتاريخ:

هذه رسمة DFD لمشروع تخرج عباره عن نظام تفاعلي لتعليم الأطفال اللغه الانجليزيه , والفكره ان النظام يحوي اربعة اقسام [ تعلم حروف _ تعلم أرقام _ تعلم بعض الكلمات الانجليزيه الهامه مثل ( الأيام, الألوان, الفواكه ,العائله , الاشكال , فصول السنه ) _ تماربن على ماتم دراسته ( وفي حالة كانت الاجابة صحيحه يعطى مكافئه كمشاهدة فلم كرتوني )]

Xd721225.gif

هل هي صحيحه ؟
وشكراً لكم مقدما ..

بتاريخ:

السلام عليكم ورحمة الله

بداية : ما هو اسم البرنامج الذى تم اعداد الرسم به

1- هل الchild هو ال external entity المصدر source الوحيد فى الرسم ... لا يوجد اطراف اخرى مؤثرة فى اجراءات العمل فى النظام مثل الادارة او المشرف ك destination

2- الكلمات التى تكون بداخل الاجراءات تكون "اوامر" فكلمة system or games or fun يتم استبدالها مثل enter system - play games

3- الاجراءات او الprocess المطلوب تجزئتها وعمل لها decompose اي اعداد اجراءات فرعية او sub process تكون فى ورقة مستقله مثل اجراءات 5.1 5.2 5.3 5.4 5.5 5.6
وتعتبر فى هذه الحالة هى DFD level one 1
ويوجد لها شروط فى عدد الاسهم الداخلة والخارجة من الprocess الرئيسي تكون متساوية عند التعامل مع المستوى الادنى

4- هل يتطلب النظام هذا العدد الكبير من الجداول او اماكن تخزين البيانات data stores يمكن دمجهم فى عدد جداول اقل من ذلك مع الأخذ فى الاعتبار عند تصميم اعمدة الجدول اضافة عمود "نوع اللعبة او نوع الشكل" .

5- لا يوجد سهم للخروج من النظام ... لا يوجد سهم خارج الى external entity ( destination) a ... الموجود فقط هو سهم الدخول من الchild .... source

6- يجب كتابة وصف المعلومه او البيان على الخطوط بالرسم data flows

كان يفضل اعداد ال context Diagram قبل اعداد رسمة ال DFD level zero 0

توجد شروط اساسية فى اعداد رسم ال Data Flow Diagram يجب الالتزام بها

اليك هذا الملف power point لتعلم كيفية اعداد رسمة ال DFD

Process_Modeling_DFD.ppt

بتاريخ:
  • كاتب الموضوع

أخي الكريم أمجد , بداية أشكرك على الرد والتوضيح أسأل الله ألا يحرمك أجره .

دعني أشرح لك فكرة النظام والتي اعتمدت عليها لرسم الـDFD
( الطفل يفتح النظام التفاعلي وتظهر له شاشه ترحيبيه وتنقله إلى واجهه أخرى تحوي أربع خيارات ( تعلم حروف - تعلم أرقام - تعلم بعض الكلمات الهامه - لعبه عباره عن تمارين لما تم دراسته )
1-في حال اختار الطفل الخيار الاول لتعلم الحروف ستظهر له الحروف تباعاً مع مقطع صوتي لنطق الحرف ومثال لكلمه تبتدأ بالحرف نفسه ,
2-أما في حال اختار الخيار الثاني لتعلم الأرقام ستظهر له الأرقام تباعاً مع مقطع صوتي لكيفية نطقها ,
3-وفي حال اختار الخيار الثالث لتعلم بعض الكلمات الهامه في اللغه الانجليزيه .. ستظهر له واجهه أخرى تحوي 6 خيارات من الكلمات ( أيام - ألوان - فواكه -عائله - أشكال - فصول السنه ) وكذلك كما في السابق سيكون في كل قسم منها الكلمه مع مقطع صوتي لنطقها,
4-أما في حال اختار الخيار الرابع .. ستفتح له واجهه تحوي مقطعاً صوتيا لحرف من الحروف التي تعلمها وهو بدوره يكتب الحرف الذي يسمعه , وفي حال كانت الاجابه صحيحه سيحصل على مكافئه مثلاً سينتقل لمشاهده فلم كرتوني وإن كان خاطئاً سيرجع يلعب مرة أخرى ,
أو مثلاً تكون اللعبه عباره عن صور وكلمات والطفل يعمل لها توصيل .

وهذا هو context Diagram
ocb88203.gif
وهذا هو ملف بوربوينت الذي اعتمدنا منه على تعلم كيفية الرسم
dw.png

بتاريخ:

السلام عليكم ورحمة الله
الأخ / الجبالي
شكرا لك على المداخلة

الأخت / جيلانا

يوجد اخطاء فى الرسم ... وليس فى عدد الاجراءات او تسلسلها

رجاء مراجعة قواعد الرسم مثل ما هو موجود فى الملف الذى ارفقته سابقا

مثل : - لا بد من كتابة شرح البيان او المعلومه التى سنتقل من اجراء الى اخر ... على كل خط data flow
- يتم تقسيم الرسم الى مستويين level 0 , level 1
- من رسمة الcontext diagram يتصح ان ال external entity وهو ال child يوجد سهم داخل الية وسهم خارج منه .... بينما فى رسمة الdfd يوجد سهم واحد فقط خارج ... يجب تحقيق شرط التعادل فى الاسهم فى كل رسم يستنتج منه رسم اخر balance
- اسم الاجراء يجب أن يعبر عن "فعل" او Verb

مع مراجعة الملاحظات الأخرى التى ذكرتها سابقا

ما هو اسم البرنامج الذى استخدمتيه فى اعداد الرسم ؟

مع التحية

بتاريخ:
  • كاتب الموضوع

شكرا لك أخي أمجد ,
هذه تعديلات على الرسمه بعد قراءة الملف الذي أنزلته جزاك الله خيراً

context diagram

011ivthz8.gif

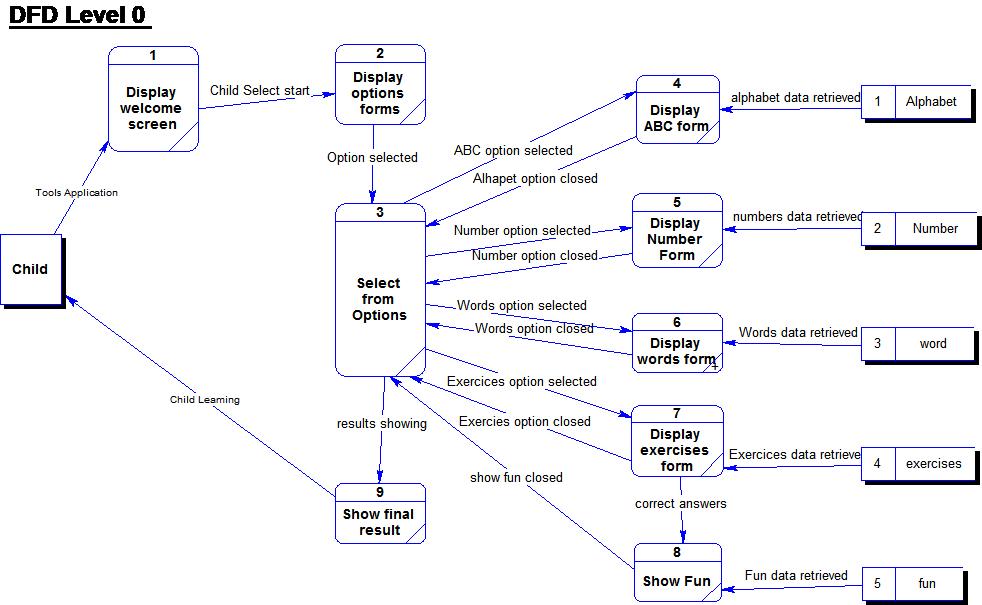
وهذه DFD 0

011zixaq8.gif

وهذه DFD 1

011ecxlr8.gif


هل تم التعديل على الأخطاء هنا , أم لازالت ؟

شاكره لكم مساعدتكم لاحرمتم الفردوس

تم تعديل بواسطة جيلانا

بتاريخ:

السلام عليكم

لازالت هناك بعض التعديلات

اين بداية التعامل مع النظام ...فى رسمة الcontext diagram يوجد external entity اسمها CHILD لقد اختفت فى الرسم الجديد ... يجب ان يكون موجودا ... ويجب يرتبط بمربع ال child سهم خارج وهو يمثل بداية الدخول للنظام والاتجاه الى اول process ... وسهم اخر داخل الى المربع يمثل leaming


الكلمات التى على الخطوط data flows لا تكون اوامر مثل go to هذا خطأ ... وانما تمثل نوعية المعلومه التى ستنتقل من اجراء الى اخر

فى المستوى dvd level 1 ... الرسم يشمل( فقط ) كل الاجراءات التى تحتوى 5.1 5.2 5.3 5.4 5.5 5.6 مع وجود ال data stores الخاصة بها

ارقام الاجراءات فى المستوى 0 تكون 1.0 2.0 .....وباقى الاجراءات الرئيسة
ارقام الاجراءات فى المستوى الاول تكون 5.1 5.2 .......وباقى الاجراءات التفصيلية

ان اردت ...يمكنك ارفاق ملفات الرسومات مع تحديد اسم البرنامج المستخدم

بتاريخ:
  • كاتب الموضوع

عفوا نسيت اخبارك بإسم البرنامج , البرنامج هو visio من مجموعه الــ office

/

بإذن الله دقائق ويتم التعديل مره اخرى
شاكره لك

تم تعديل بواسطة جيلانا

بتاريخ:
  • كاتب الموضوع

هذه التعديلات الجديده

context diagrame

011thayk8.gif

DFD 0

011nwuae8.gif

DFD 1

011hgcdf8.gif

post-99055-1257707982_thumb.jpg

post-99055-1257708006_thumb.jpg

post-99055-1257708022_thumb.jpg

تم تعديل بواسطة جيلانا

بتاريخ:
  • كاتب الموضوع
- من رسمة الcontext diagram يتصح ان ال external entity وهو ال child يوجد سهم داخل الية وسهم خارج منه .... بينما فى رسمة الdfd يوجد سهم واحد فقط خارج ... يجب تحقيق شرط التعادل فى الاسهم فى كل رسم يستنتج منه رسم اخر balance

كيف لي أن أحقق شرط التعادل في الــcontext diagram و level 0 ?
من أين يدخل ويخرج السهم فيlevel 0 ?
بتاريخ:

السلام عليكم

مرفق ملف به توثيق لمشروع مكتبة
يحتوى على رسومات ال context diagram
DFD LEVEL 0
DFD LEVEL 1

يمكنك مراجعه طريقة الرسم وكيفية ايجاد التوازن بين الرسومات يمعنى

ال CONTEXT DIAGRAM تحتوى على
-اجراء واحد فقط
- عدد 2 EXTERNAL entities
- عدد 5 خطوط data flows باتجاهات معينة in , out

عند رسم DFD level 0
يجب ان يكون هناك
- اى عدد من الاجراءات ... حسب متطلبات النظام
- عدد 2 external entities >>> والاسهم المرتبطه بها 5 وليس اكثر او اقل
مع الالتزام بما فى ال context

عند تجزئة او تقسيم الاجراء رقم 5 مثلا
بافتراض ان اجراء 5 متصل ب
data stores 4
3 process ,
6 data flows

فعند اعداد ال sub process فى صفحة مستقلة للاجراء رقم 5 ... يجب الالتزام بهذه الروابط ( عدد + اشكال + اتجاهات )
مع امكانية اضافة اي عدد من الاجراءات 5.1 5.2 5.3
----------------------------------
مرفق ملفات DFD والهدف منها معرفة اسلوب اعداد الرسم ... ولكن توزيع عدد الجداول والإجراءات وترتيبها يكون تبعا لمتطلبات اجراءات العمل داخل النظام

library_copy.doc

context.jpg

dfd_level_0.jpg

decompose_6.jpg

بتاريخ:
  • كاتب الموضوع

جزاك الله خيراً ياأخي أمجد ورزقت الفردوس الأعلى من الجنه ,
أسأل الله لك سعادة تملأ قلبك وعافية تملأ بدنك وألا يحرمك أجر ماتفعله , اللهم آمين
كتبت هنا أطلب التوجيه فقط , لكنك بكرمك أحرجتني ومافعلته كبير جداً أكثر مما كنت أطلبه ..

أنار الله دربك ياأخي و وفقك حيثما كنت ..

بتاريخ:

السلام عليكم ورحمة الله

ما أجمل الدعاء ...

اللهم آمين ... اللهم آمين

أتمنى لك التوفيق والتفوق

بتاريخ:

الاخ أمجد دائما سباق للخير وهو من أهل الخبرات في مجال التحليل وقريبا راح بنخليه يعمل دورات في التحليل :blink:

بالتوفيق خيتي جيلانا

  • بعد 4 سنة...
بتاريخ:

السلام عليكم

 

مرفق ملف به توثيق لمشروع مكتبة

يحتوى على رسومات ال context diagram

DFD LEVEL 0

DFD LEVEL 1

 

يمكنك مراجعه طريقة الرسم وكيفية ايجاد التوازن بين الرسومات يمعنى

 

ال CONTEXT DIAGRAM تحتوى على

-اجراء واحد فقط

- عدد 2 EXTERNAL entities

- عدد 5 خطوط data flows باتجاهات معينة in , out

 

عند رسم DFD level 0

يجب ان يكون هناك

- اى عدد من الاجراءات ... حسب متطلبات النظام

- عدد 2 external entities >>> والاسهم المرتبطه بها 5 وليس اكثر او اقل

مع الالتزام بما فى ال context

 

عند تجزئة او تقسيم الاجراء رقم 5 مثلا

بافتراض ان اجراء 5 متصل ب

data stores 4

3 process ,

6 data flows

 

فعند اعداد ال sub process فى صفحة مستقلة للاجراء رقم 5 ... يجب الالتزام بهذه الروابط ( عدد + اشكال + اتجاهات )

مع امكانية اضافة اي عدد من الاجراءات 5.1 5.2 5.3

----------------------------------

مرفق ملفات DFD والهدف منها معرفة اسلوب اعداد الرسم ... ولكن توزيع عدد الجداول والإجراءات وترتيبها يكون تبعا لمتطلبات اجراءات العمل داخل النظام

انضم إلى المناقشة

يمكنك المشاركة الآن والتسجيل لاحقاً. إذا كان لديك حساب, سجل دخولك الآن لتقوم بالمشاركة من خلال حسابك.

زائر
أضف رد على هذا الموضوع...

برجاء الإنتباه

بإستخدامك للموقع فأنت تتعهد بالموافقة على هذه البنود: سياسة الخصوصية

Account

Navigation

البحث

إعداد إشعارات المتصفح الفورية

Chrome (Android)
  1. Tap the lock icon next to the address bar.
  2. Tap Permissions → Notifications.
  3. Adjust your preference.
Chrome (Desktop)
  1. Click the padlock icon in the address bar.
  2. Select Site settings.
  3. Find Notifications and adjust your preference.