الانتقال إلى المحتوى
View in the app

A better way to browse. Learn more.

مجموعة مستخدمي أوراكل العربية

A full-screen app on your home screen with push notifications, badges and more.

To install this app on iOS and iPadOS
  1. Tap the Share icon in Safari
  2. Scroll the menu and tap Add to Home Screen.
  3. Tap Add in the top-right corner.
To install this app on Android
  1. Tap the 3-dot menu (⋮) in the top-right corner of the browser.
  2. Tap Add to Home screen or Install app.
  3. Confirm by tapping Install.

طلب حول صحة رسم للعلاقات لل

Featured Replies

بتاريخ:

السلام عليكم حبايبي
اتمنى اطلب منكم خدمة بسيطة وانشالله ماتقصرون
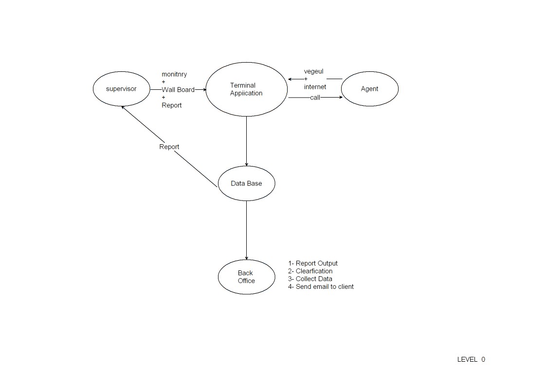
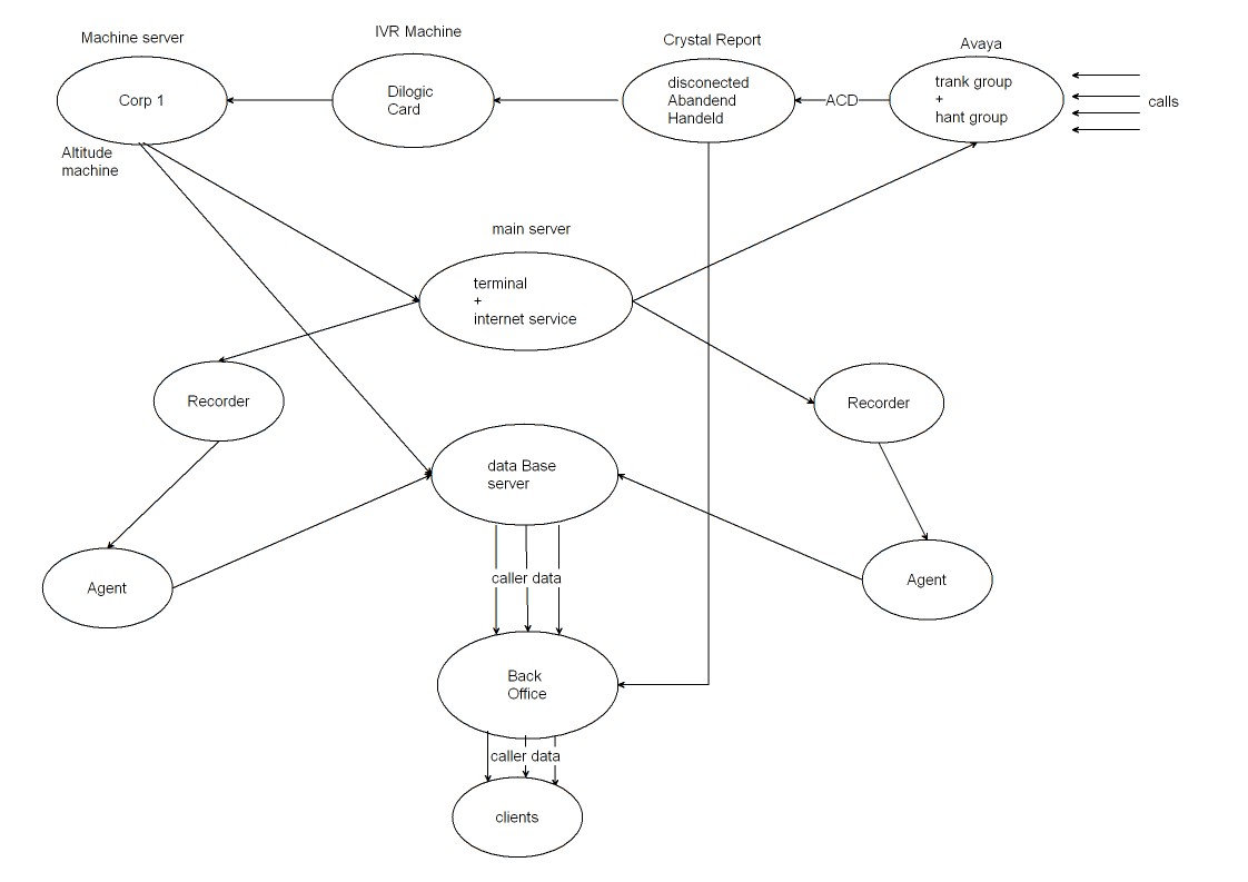
في المرفقات فيه ملفين(صورتين)وهي رسم لعلاقات لقسم call center لاحد الشركات
طلبي هو التاكد من صحة الرسمة الثانيه وهي level 0 ,,
واذاكانت صحيحه فارجو اكمال level 1 2 3
وان لم تكن صحيحه فارجو تعديلها وتكملة الباقي مع الجداول
الله يوفقكم بسرعه والله التسليم اخر موعد يوم الثلاثاء(بكره يعني)وابيها قبل العصر عالاقل..والله لادعي للي يساعدني او حتى يحاول
بليز اكسبوا اجري

post-91624-1245663348_thumb.jpg

post-91624-1245663370_thumb.jpg

بتاريخ:
  • كاتب الموضوع

معقولة حتى الان ولا احد شاف طلبي...
:unsure:

بلييييييييييييييييييييييييييز بليييييييز
والله جالس انتضر

بتاريخ:

ياريت لو اقدر افيدك
ان شلء الله موفق

انضم إلى المناقشة

يمكنك المشاركة الآن والتسجيل لاحقاً. إذا كان لديك حساب, سجل دخولك الآن لتقوم بالمشاركة من خلال حسابك.

زائر
أضف رد على هذا الموضوع...

برجاء الإنتباه

بإستخدامك للموقع فأنت تتعهد بالموافقة على هذه البنود: سياسة الخصوصية

Account

Navigation

البحث

إعداد إشعارات المتصفح الفورية

Chrome (Android)
  1. Tap the lock icon next to the address bar.
  2. Tap Permissions → Notifications.
  3. Adjust your preference.
Chrome (Desktop)
  1. Click the padlock icon in the address bar.
  2. Select Site settings.
  3. Find Notifications and adjust your preference.