الانتقال إلى المحتوى
View in the app

A better way to browse. Learn more.

مجموعة مستخدمي أوراكل العربية

A full-screen app on your home screen with push notifications, badges and more.

To install this app on iOS and iPadOS
  1. Tap the Share icon in Safari
  2. Scroll the menu and tap Add to Home Screen.
  3. Tap Add in the top-right corner.
To install this app on Android
  1. Tap the 3-dot menu (⋮) in the top-right corner of the browser.
  2. Tap Add to Home screen or Install app.
  3. Confirm by tapping Install.

اريد موقع لتنزيل مشاريع جاهزه مصممه بالديفولوبر ؟

Featured Replies

بتاريخ:

السلام عليكم

انتهيت مؤخرا من دراسة كورس في Oracle developer track , و اريد مواقع انزل منها مشاريع جاهزة بالكود مثل موقع A1vbcode.com و vbcode.com بالنسبة لبرنامج Vb

هل اجد مثل هذه المواقع ؟؟؟ افيدوني جزاكم الله كل خير


احمد

بتاريخ:

السلام عليكم اخ احمد يوجد بالمنتدى مشاريع بالسورس فى قسم منتدى المشاريع وبالتوفيق

  • بعد 3 سنة...
بتاريخ:

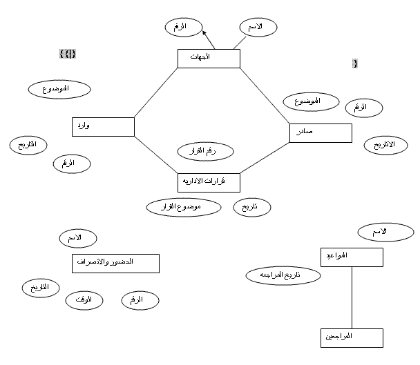
ارجوا المساعده .....مطلوب مني مشروع اوراكل ممكن تساعدني فيه ... انا عملت er وبعمل الان في ال الشاشات

post-43468-1239561012_thumb.jpg

بتاريخ:

الاخ العزيز ضع موضوعك في منتدى المشاريع وضع المزيد من التوضيحات كي يستطيع الاخوة أن يساعدوك

انضم إلى المناقشة

يمكنك المشاركة الآن والتسجيل لاحقاً. إذا كان لديك حساب, سجل دخولك الآن لتقوم بالمشاركة من خلال حسابك.

زائر
أضف رد على هذا الموضوع...

برجاء الإنتباه

بإستخدامك للموقع فأنت تتعهد بالموافقة على هذه البنود: سياسة الخصوصية

Account

Navigation

البحث

إعداد إشعارات المتصفح الفورية

Chrome (Android)
  1. Tap the lock icon next to the address bar.
  2. Tap Permissions → Notifications.
  3. Adjust your preference.
Chrome (Desktop)
  1. Click the padlock icon in the address bar.
  2. Select Site settings.
  3. Find Notifications and adjust your preference.